电工基础知识

电工基础知识_电工技术-电工最常见电路

  • [电工基础] 怎么玩转数字IC设计呢? 日期:2023-04-16 11:26:36 点击:53 好评:0

    第二集:数字IC 假如我们想要录制一段声音, 模拟 信号 的做法是把所有的声音信息用一段连续变化的电磁波或电压信号原原本本地记录下来。而按照一定的规则将其转换为一串二进制...

  • [电工基础] 运放知识总结:运放要不要电源供电的? 日期:2023-04-16 11:26:36 点击:209 好评:0

    运放是 运算放大器 的简称。运放是一种通用性很强的 集成电路 ,应用相当广泛。 运放早期用于 模拟 计算机,作为基本运算单元,可以完成加减乘除等数学运算。 所以才有运算放大...

  • [电工基础] 关于数字信号处理一道计算题的思考 日期:2023-04-16 11:26:36 点击:42 好评:0

      编辑:黄飞  ...

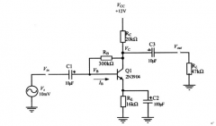
  • [电工基础] 集电极反馈偏置共射极放大器的电路结构及电路 日期:2023-04-15 11:26:41 点击:74 好评:0

    之前分析的基本共射极 放大器 和实际设计的共射极放大器,都是使用电阻分压偏置使得电路达到放大器的最佳静态工作点,但是有一种使用其他偏置的方式也可以使得共射极放大器达...

  • [电工基础] 运放LM358组成的24个经典电路! 日期:2023-04-15 11:26:36 点击:81 好评:0

    概述 LM358内部包括有2个独立的、高增益、内部频率补偿的双 运算放大器 , 适合于 电源 电压范围很宽的单电源使用,也适用于双电源工作模式,在 推荐 的工作条件下,电源电流与电...

  • [电工基础] 轨对轨输入和输出放大器的LM7321MF运算放大器介绍 日期:2023-04-15 11:26:36 点击:69 好评:0

    LM732xx器件是具有宽工作电压和高输出 电流 的轨对轨输入和输出 放大器 。LM732xx系列高效,可实现18-V/µs转换速率和20MHz单位增益带宽,同时每个 运算放大器 仅需1mA的 电源 电流。LM73...

  • [电工基础] 为什么运算放大器两个输入端放上相等的阻抗 日期:2023-04-15 11:26:36 点击:58 好评:0

    按照许多年前老师的淳淳教导,通常我们会在 运算放大器 的两个输入端放上相等的阻抗。为什么会有这么一条经验法则?我们是否应当遵循这种做法呢?请先思考30秒…… 先来看看老...

  • [电工基础] ClassD放大器如何对信号进行放大 日期:2023-04-14 11:26:24 点击:82 好评:0

    ClassD 放大器 与ClassA、ClassB、ClassC放大器有本质的区别,因为它是基于一种被称为开关放大器的结构设计的 功率放大器 。 而ClassA、ClassB、ClassAB放大器则是基于线性放大的功率放大器。...

  • [电工基础] 共射放大电路输入输出阻抗的测量方法 日期:2023-04-14 11:26:24 点击:86 好评:0

    这一节继续对共射放大电路进行总结分析,测量系统的输入输出阻抗! 关键:共射 放大器 电路; 表1-1 共射放大电路的设计规格 01测量输入阻抗 图1-1所示是测量输入阻抗Zi的方法: 图...

  • [电工基础] 共射放大电路中提高放大倍数的手段 日期:2023-04-14 11:26:24 点击:171 好评:0

    这一节继续对共射放大电路进行总结分析,讲述放大电路中提高放大倍数的手段! 关键:共射 放大器 电路; 表1-1 共射放大电路的设计规格 我们知道,放大电路的放大倍数Av与集电极电阻...

栏目列表
推荐内容