致力于亚太地区市场的领先半导体元器件分销商---大联大控股宣布,其旗下世平推出基于TI产品的物联网功率解决方案,其中包括从高整合度的控制器和能够将电路板尺寸最小化的UCC28880和UCC28910FET解决方案,到能够兼顾尺寸、效能和成本的UCC28704、UCC28740、UCC28722等高效能返驰式控制器。
随着物联网带着通讯等功能进入到传统家居生活当中,需要提升并满足由物联网装置所额外增加的功率。由于这些装置的功率需求与传统装置有所不同,设计人员因此需将电源改为返驰式转换器以维持一定的效能。同时其在操作上仍需从120VAC和240VAC的家用输入电压转为208VAC和480VAC的商用输入电压。为了确保最佳的用户体验,设计人员必需花费一定的时间选择并设计适当的电源。
大联大世平代理的TI推出的这些波谷切换和高阶的AM/FM调制模式等高阶的控制功能装置,不仅能够在将损耗和尺寸作最小化的同时将效能极大化,还能够加速设计过程。其中包括:
带有功能和应用说明的描述性产品规格表;
提供设计和使用上更多详细信息的应用注释;
用于参数和零组件选择的Exce l和/或MathCAD设计计算系统;
在完成硬件建构前用于验证功能的SPICE模型可运作的硬件;
显示在其他操作条件下尺寸和效能的参考设计。
物联网所带来的崭新且令人兴奋的新功能并非毫无代价,因为这需要一个全新的电源设计。为了解决这个问题,TI提供能够满足所有需求的高效能装置以及丰富的设计支持工具,以帮助工程师能够快速地将其电源进行优化并开始运作。
其他更多资源还有:
AC/DC电源的1W辅助电源(100V-450VDC,5W,80%效率)参考设计是一个具有多输出电压的紧密5W宽高压直流输入辅助电源。
产品特性
TIDA-00708是一款5W多路输出辅助电源,专为工业、服务器、电信和消费电子系统中的应用而设计。该参考设计是使用UCC28881器件实现的反激式转换器,该器件将控制器、700V功率MOSFET和内部电流感测集成到一个单片器件中。该设计简单、紧凑、成本低,因为组件数量极少,并具有所有必要的保护措施,例如输出过流、输出短路和过温条件。硬件设计和测试符合EFT要求,符合能源部(DoE)VI级的低功率效率性能。
图示1-大联大世平代理的TI的TIDA-00708的产品照片

图示2-大联大世平代理的TI的TIDA-00708的系统方案图
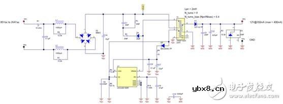
采用UCC28910的0.35A隔离式一次侧回授驰返的12V电压参考设计是一个紧密且符合成本效益的通用交流输入电压,在4.2W条件下能够通过UCC28910变为12V。
产品特性
PMP30044参考设计使用UCC28910准谐振反激式转换器来产生隔离输出(12V@ 0.35A)。UCC28910集成了一个700V的功率FET,并提供初级侧调节,无需光电耦合器,减少了总组件数量。是一个低成本高效益的设计。
图示3-大联大世平代理的TI的PMP30044的产品照片

图示4-大联大世平代理的TI的PMP30044的产品线路图
108VAC-305VAC输入电压、3.6V/5mA返驰式参考设计是一个极小型高压和低压线路交流输入,通过UCC28910,在18mW 条件下变为3.6V。
产品特性
这款低功耗反激式电源旨在最大限度地降低总输入电流,同时提供3.6V/5mA的低功率输出。输出在功能上与输入隔离。通过使用具有集成高压MOSFET和初级侧调节的UCC28910控制器,物理尺寸被最小化。
图示5-大联大世平代理的TI产品照片

图示6-大联大世平代理的TI产品的线路图
具有远端中断和Wi-Fi连接功能的智能插座是一个可以透过远端连接/中断功能和Wi-Fi连接来测量能量的智能插座。
产品特性
这款设计实现了具有远程连接/断开功能和Wi-Fi连接的单插口电能测量。设计人员可以快速创建用于工业建筑和家庭自动化应用的联网负载控制设备。
图示7-大联大世平代理的TI产品照片

图示8-大联大世平代理的TI产品的系统方案图
用于无中性线无线照明的《125μA待机高效电源参考设计是一种为低功耗无线蓝牙MCU供电,以便在UCC28881无中性线时实现无线控制灯开关的参考设计。
产品特性
TIDA-01097 TI设计是一款采用低静态电流离线转换器的无线照明控制单元,能够在低功耗水平、低噪声、高PSRR、低静态电流、良好的线路和负载瞬态响应LDO方面实现出色的效率,是一个待机功耗非常低以及拥有低活动电流规格的无线微控制器。
图示9-大联大世平代理的TI的TIDA-01097产品照片

图示10-大联大世平代理的TI的TIDA-01097的系统方案图
相关热词:#物联网
微星也即将推出自己的非公版显卡:GTX 1080 ...
时间:2026-03-06
三星18nm工艺的DRAM芯片惹祸了
时间:2026-03-06
AMD的Ryzen处理器开卖,映泰率先公布X370 Ra...
时间:2026-03-06
Nvidia的新卡皇GTX 1080 Ti将会在本周正式发...
时间:2026-03-06
小米能靠“澎湃”自主芯片绝地反击吗?还能...
时间:2026-03-06
RX 500显卡4月4日推出,RX Vega则定于5月30...
时间:2026-03-06
IBM研发可以缩小1000倍存储数据的硬盘
时间:2026-03-06
新一代卡皇Nvidia GTX 1080 国内售价为5699...
时间:2026-03-06
鸡血版显卡驱动:DirectX 12专版驱动
时间:2026-03-06
12核心 7nm 旗舰处理器首曝!
时间:2026-03-06
配电变压器的工作原理和作用
时间:2026-03-05
低压配电方式有三种 低压配电的作用
时间:2026-03-05
中线安防保护器对电网中三次谐波的治理
时间:2026-03-05
什么是单母线接线?主接线的普遍规律
时间:2026-03-05
智能电网包括什么?它的先进性和优势是?
时间:2026-03-05
基于区块链技术的IP电话协议的分散式设计方...
时间:2026-03-05
未来什么技术占主流?会是区块链吗?
时间:2026-03-05
浅谈区块链下的智能合约
时间:2026-03-05
浅显易懂地揭开.Net生态系统的神秘面纱!
时间:2026-03-05
对技术的执着和美的追求变成了程序员的“诗...
时间:2026-03-05