三端双向可控硅开关原理图
为了减少供给照明开关的能量,调光开关会迅速地开启和关闭照明电路。在这个切换电路中,最关键的要素是一个三极管交流电开关,或者叫作三端双向可控硅开关。
三端双向可控硅开关是一个很小的半导体装置,类似于二极管或晶体管。类似于晶体管的三端双向可控硅开关由很多层不同的半导体材料制成,它包括N型材料(包含许多自由电子)和P型材料(包含许多自由电子可进入的“空穴”)。关于这些材料的说明,请参见半导体工作原理。
这里是N型和P型材料在三端双向可控硅开关中的排列方式。
|
|
您会发现三端双向可控硅开关有两个电极,分别与电路的两端接通。在这两个电极之间往往存在一个电压差,但是它会随着交流电的波动而改变。也就是说,当电流单向通过时,上接头为阳极,下接头为负极。当电流流向另一个方向时,上接头为负极,而下接头则为阳极。
这个门也同样以可变电阻器的方式与电路接通。这个可变电阻器的基本工作原理和在旧式调光开关设计中的可变电阻器是一样的,不同的是它不会浪费这么多能量来产生热量。在下图中您可以看到可变电阻器是如何在电路中工作的。
|
|
那么这是怎么一回事呢?简单地说:
三端双向可控硅开关作为一个电压驱动的开关。 门上的电压控制着开关的动作。 可变电阻器控制着门上的电压。接下来的部分,我们会更详细地探讨这一过程。
相关热词:# #三端双向可控硅开关 #电子电路图
压力传感器补偿接口电路
时间:2026-03-06
神舟优雅笔记本 办公娱乐两不误 现仅需2999...
时间:2026-03-06
4K+块游戏本:搭72%NTSC色域 体会游戏本的强...
时间:2026-03-06
国产笔记本比较靠谱的推荐
时间:2026-03-06
对飙戴尔XPS13系列?联想或将在MWC2017上推...
时间:2026-03-06
最“芯”的炫龙笔记本 毁灭者DD Pro升级了
时间:2026-03-06
笔记本显卡性能不足? 戴尔正推进笔记本外接...
时间:2026-03-06
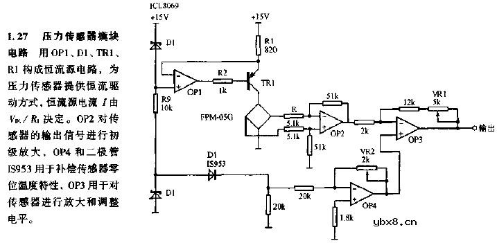
压力传感器模块电路
时间:2026-03-06
只要会玩照样能超神,市面上最好的二线品牌...
时间:2026-03-06
让选择困难症买笔记本会发生什么?(联想小...
时间:2026-03-06
瞬间抑制二极管(TVS)/瞬间抑制二极管(TVS)是...
时间:2026-03-04
什么是EPIC
时间:2026-03-06
什么是追踪缓存/转接卡?
时间:2026-03-06
什么是Speculative execution/SQRT?
时间:2026-03-06
什么是联合并行处理二级缓存?
时间:2026-03-06
什么是霍尔传感器
时间:2026-03-05
技术前沿:让我们来谈一谈封装
时间:2026-03-05
半导体材料的主要种类有哪些?
时间:2026-03-04
高级封装,高级封装是什么意思
时间:2026-03-04
数字比较器,数字比较器是什么意思
时间:2026-03-04