耦继电器是固态继电器的一种。英文是Solid State Optronics Relay。一般继电器都是机械触点,靠通电流过线圈变成有磁性的磁铁吸合触点,从而控制开光状态。
光耦继电器是用光耦来控制开光状态的固态继电器,光耦继电器可以理解为光耦和可控硅的组合体。型号有MOC302X、MOC305X、MOC306X、MOC308X等进行代换。
①无触点因此无触点的磨损,使用寿命是无限的;
②无震动和弹跳故凡有防震抗摔性;
③无动作声音;小体积,高信赖性;
④AC/DC兼用;高速切换;
⑤低放电电压;
⑥低开路时的漏电电流;
⑦低动作电流(省电流);
⑧输入和输出间完全绝缘。可控制各种负载。
①隔离作用,隔离光电及信号。
②驱动能力强
常见类型:1常开、1常闭、1开1闭、2常开、2常闭。
广泛应用于测量仪器、通讯器械(数据机、电子交换系统、PBX、多功能电话机、)、工业器械、医疗器械、安全系统、家电、办公自动化、监测系统、可编程控制器、等领域。

当控制端电压为0时,Q1基极电压为(12-0.7=11.3V),改变R1的大小便可改变基极电流,当基极电流足够大时,三极管饱合。 为了验证以上的分析,我们搭了一个电路,R1取4.7K,此时基极电流为2.4ma,测得Q1ec电压为0.2V,继电器两端电压为11.8V。 注意:R1的取值不能太小,要保证基极电流在安全范围,也不能太大,要保证三极管能完全饱合,这个可以通过电压和电阻算出来。 第一种电路能工作,那是因为继电器有较宽的电压范围,有时它欠电压也能勉强工作,但状况是不稳定的,因此我们在设计时不建议采用这种方式。 正确的电路应该是电路二,正确的连接方式,大小合适的基极电阻才能保证设计的合理和稳定性。 最后注明一下,本次实验采用的12V继电器,因此该电路的控制极不能直接用单片机IO口驱动,否则会关不断。若选用5V继电器则可以,原理同上一样。
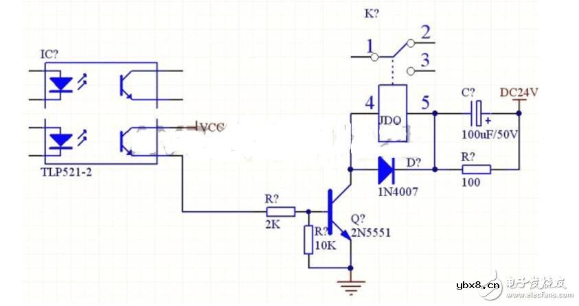
24V继电器的驱动电路

说明:VCC是5V。 继电器串联RC电路:
这种形式主要应用于继电器的额定工作电压低于电源电压的电路中。当电路闭合时,继电器线圈由于自感现象会产生电动势阻碍线圈中电流的增大,从而延长了吸合时间,串联上RC电路后则可以缩短吸合时间。原理是电路闭合的瞬间,电容C两端电压不能突变可视为短路,这样就将比继电器线圈额定工作电压高的电源电压加到线圈上,从而加快了线圈中电流增大的速度,使继电器迅速吸合。电源稳定之后电容C不起作用,电阻R起限流作用。
基极和发射极的电阻的作用是:在没有正向偏置电压的情况下,保证基极的电压为零,防止三极管的受外部的干扰而误导通,其实就是为了保证可靠性。 具体的阻值的大小倒不绝对,10K、100K都可以的,只是起到下拉的作用,电流非常很小的。 此继电器驱动电路已经验证通过,开和关状态良好,实际应用中最好把5V、24V两组直流电源的地分开,再配合光藕实现真正的隔离效果。 但由于项目要求,继电器的切换速度跟不上,已经取消次此切换方案。此驱动大家可以参考下用在实际的设计中。
继电器几个典型常用的接线图
时间:2026-03-06
为什么直流继电器要并联二极管呢?
时间:2026-03-06
更换或使用继电器时需要注意哪些事项?
时间:2026-03-06
学习PCB设计需要知道的16个原则
时间:2026-03-06
光伏控制器简介
时间:2026-03-06
PLC现场安装和维护的注意事项介绍
时间:2026-03-06
继电器的工作原理以及驱动电路解析
时间:2026-03-06
三菱PLC功能指令介绍(二)
时间:2026-03-06
三菱PLC辅助继电器和定时器介绍
时间:2026-03-06
HTCC:半导体封装的理想方式
时间:2026-03-06
电阻的标称阻值和允许偏差
时间:2026-03-05
漆膜电容器的结构与特点
时间:2026-03-05
玻璃釉电容器的结构与特点
时间:2026-03-05
关于STM32WL LSE 添加反馈电阻后无法起振的...
时间:2026-03-05
Vishay精密无磁薄膜片式电阻以小尺寸实现6W...
时间:2026-03-05
使用过滤器电容器和诱导器来抑制受辐射的EM...
时间:2026-03-05
LED固晶机龙头直面“寒冬”
时间:2026-03-05
高频旁路电容的原理_高频旁路电容的作用
时间:2026-03-05
详细的领略一次什么是独石电容
时间:2026-03-05
电力电容器的故障维修
时间:2026-03-05