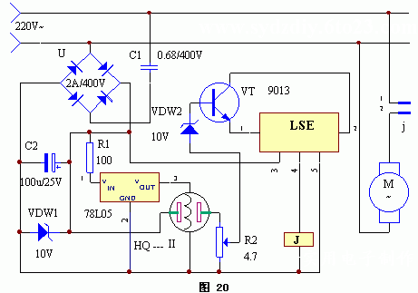
自动排气开关电路原理
该装置的电路工作原理见下图。当室内为洁净空气时,气敏半导体管HQ-Ⅱ的电导率很低,R2上的压降很小,其电压值不能导致DW2击穿,故LSE的①、②脚间呈断开状态,此时LSE的④脚输出低电平,继电器J处于释放状态,排气扇不工作。一旦室内出现有害气体,其浓度逐渐升高,导致气敏管HQ-Ⅱ电导率升高,于是在R2上产生的电压降升高,升高至一定的数值时,DW2击穿导通,三极管VT也随之导通。VT导通后,LSE的①、②脚间的电阻变小(小于50K),其LSE的④脚变为高电平,于是继电器J励磁吸合,接通了排气扇,将有害气体及时排出室外。

相关热词:#开关
红外线遥控七色小彩灯电路及设计
时间:2026-03-07
高频遥控电路设计电路图
时间:2026-03-07
无线遥控加减电阻网络电路图
时间:2026-03-07
晶体管高速开关电路
时间:2026-03-07
红外线遥控调光灯原理电路
时间:2026-03-07
肖特基二极管参数及特点
时间:2026-03-07
555组成的电子镇流器电路
时间:2026-03-07
稳压二极管怎么看型号_稳压二极管型号大全
时间:2026-03-07
NE555闪烁发光电路
时间:2026-03-07
多路闪光器电路的时序状态和电路图
时间:2026-03-07
彩灯电路
时间:2026-03-05
三相异步电动机原理
时间:2026-03-04
三相异步电动机的七种调速方式
时间:2026-03-04
转角测量电路
时间:2026-03-05
经典的正弦波发生电路
时间:2026-03-05
电动机单线远程正反转控制电路图
时间:2026-03-04
USB转232电路图
时间:2026-03-04
电度表的工作原理
时间:2026-03-04
电风扇红外遥控器2
时间:2026-03-04
三相异步电动机的拆装详讲
时间:2026-03-04