315M遥控电路设计原理
OOK调制尽管性能较差,然而其电路简单容易实现,工作稳定,因此得到了广泛的应用,在汽车、摩托车报警器,仓库大门,以及家庭保安系统中,几乎无一例外地使用了这样的电路。
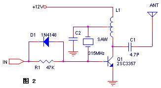
早期的发射机较多使用LC振荡器,频率漂移较为严重。声表器件的出现解决了这一问题,其频率稳定性与晶振大体相同,而其基频可达几百兆甚至上千兆赫兹。无需倍频,与晶振相比电路极其简单。以下两个电路为常见的发射机电路,由于使用了声表器件,电路工作非常稳定,即使手抓天线、声表或电路其他部位,发射频率均不会漂移。和图一相比,图二的发射功率更大一些。可达200米以上。




相关热词:#遥控电路
间歇式蟑螂捕灭器电路
时间:2026-03-07
tvs管是什么?tvs管的作用介绍
时间:2026-03-07
袖珍型助昕器电路
时间:2026-03-07
一种电子式脉搏仪电路
时间:2026-03-07
动物驱赶器电路
时间:2026-03-07
实用电子元器件检测电路
时间:2026-03-07
实用线圈匝间短路测试器电路
时间:2026-03-07
简易电动三轮车电路
时间:2026-03-07
tvs二极管应用电路
时间:2026-03-07
一种电动车电气线路图
时间:2026-03-07
彩灯电路
时间:2026-03-05
三相异步电动机原理
时间:2026-03-04
三相异步电动机的七种调速方式
时间:2026-03-04
转角测量电路
时间:2026-03-05
经典的正弦波发生电路
时间:2026-03-05
电动机单线远程正反转控制电路图
时间:2026-03-04
USB转232电路图
时间:2026-03-04
电度表的工作原理
时间:2026-03-04
电风扇红外遥控器2
时间:2026-03-04
三相异步电动机的拆装详讲
时间:2026-03-04