当前位置:首页 > 电工基础 > 正文

实验用的数字电位器电路,The experimenter&#

来源:网络  发布者:电工基础  发布时间:2026-03-07 11:02
实验用的数字电位器电路,The experimenter\'s pot - Digital Potentiometer Introduction The experimenter\'s pot is a solid state potentiometer using Dallas semiconductor’s DS1869 and National’

实验用的数字电位器电路,The experimenter's pot - Digital Potentiometer

Introduction

The experimenter's pot is a solid state potentiometer using Dallas semiconductor’s DS1869 and National’s LM78L05 two electrolytic capacitor two small push button switch and two optional Molex connector. this project is very useful especially in finding the right value of resistor in your experiments, you can attach this circuit to your next project that uses a pot or trimmer cause there are three types of DS1869 these are:

- DS1869-10 which is 10K
- DS1869-50 a 50K version
- DS1869-100 the 100K version
 

Schematic
 

Description

As you can see, the circuit is powered from a 9V power supply (actually any 9V power source will work, as long as the current rating is not less than 25mA) stepped down to 5V by the LM78L05 IC and two filter capacitor one for the input and one for the output, the wiper arm’s position is stepped by pressing SW2 for adding the resistance of wiper arm to high terminal and SW1 for decreasing just like an ordinary mechanical potentiometer adding the resistance to high terminal decreases the resistance to low terminal.

 

Parts List

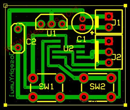
Parts List:
C1 10uF/16V Electrolytic capacitor
C2 0.01uF/50V Ceramic capacitor
U1 LM78L05
U2 DS1869 (see notes)
SW1,SW2 Small push button switch

Notes:
The maximum wiper current allowed through the DS1869 is only 1 milliamps. There are three types of DS1869
DS1869-10 use this chip if you want to make a 10K version
DS1869-50 for a 50K version pot.
DS1869-100 for the 100K version
 

PCB
 

实验用的数字电位器电路,The experimenter&#

PCB

实验用的数字电位器电路,The experimenter&#

相关热词:#字电位器电路

最新文章
食油纯度检测器电路图食油纯度检测器电路图

时间:2026-03-07

水分检测器电路图(一)水分检测器电路图(一)

时间:2026-03-07

水分检测器电路图(二)水分检测器电路图(二)

时间:2026-03-07

自制土壤湿度计电路图自制土壤湿度计电路图

时间:2026-03-07

简易土壤湿度测试器电路图简易土壤湿度测试器电路图

时间:2026-03-07

土壤需水报知器电路图土壤需水报知器电路图

时间:2026-03-07

温室自动浇水装置电路图温室自动浇水装置电路图

时间:2026-03-07

液面高度监视器电路图液面高度监视器电路图

时间:2026-03-07

液位测量及其双位控制装置电路图液位测量及其双位控制装置电路图

时间:2026-03-07

燃烧液面显示器电路图燃烧液面显示器电路图

时间:2026-03-07

热门文章
彩灯电路彩灯电路

时间:2026-03-05

三相异步电动机原理三相异步电动机原理

时间:2026-03-04

三相异步电动机的七种调速方式三相异步电动机的七种调速方式

时间:2026-03-04

转角测量电路转角测量电路

时间:2026-03-05

经典的正弦波发生电路经典的正弦波发生电路

时间:2026-03-05

电动机单线远程正反转控制电路图电动机单线远程正反转控制电路图

时间:2026-03-04

电度表的工作原理电度表的工作原理

时间:2026-03-04

电风扇红外遥控器2电风扇红外遥控器2

时间:2026-03-04

三相异步电动机的拆装详讲三相异步电动机的拆装详讲

时间:2026-03-04

USB转232电路图USB转232电路图

时间:2026-03-04