三极管的管型及管脚的判别方法
时间:2026-03-07
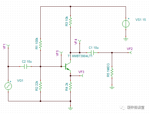
请给出输出端放大后的VF2波形Vpp是多少伏
时间:2026-03-07
三极管的电路分析方法
时间:2026-03-07
分享一下用三极管搭恒流源的几种形式
时间:2026-03-07
三极管的截止和饱和工作状态
时间:2026-03-07
三极管电路的四步分析法
时间:2026-03-07
三极管的基础知识
时间:2026-03-07
三极管工作时的截止、饱和两个状态
时间:2026-03-07
三极管常用的两种用途
时间:2026-03-07
三极管的几点应用
时间:2026-03-07
什么是追踪缓存/转接卡?
时间:2026-03-06
瞬间抑制二极管(TVS)/瞬间抑制二极管(TVS)是...
时间:2026-03-04
什么是EPIC
时间:2026-03-06
什么是联合并行处理二级缓存?
时间:2026-03-06
什么是Speculative execution/SQRT?
时间:2026-03-06
什么是霍尔传感器
时间:2026-03-05
双向二极管起什么作用?
时间:2026-03-04
半导体材料的主要种类有哪些?
时间:2026-03-04
高级封装,高级封装是什么意思
时间:2026-03-04
数字比较器,数字比较器是什么意思
时间:2026-03-04