fr107二极管参数 fr107贴片封装产品规格书
时间:2026-03-07
Littelfuse的紧凑型瞬态抑制二极管可保护敏...
时间:2026-03-07
8255数码管显示线路图
时间:2026-03-07
时间继电器原理图及其作用
时间:2026-03-07
15W调频发射机高频功放电路
时间:2026-03-07
工程师们二极管的耗散功率同样不容忽视
时间:2026-03-07
瑞萨电子推出NX6375AA系列半导体激光二极管...
时间:2026-03-07
了解功率二极管,这15个知识点你必须知道
时间:2026-03-07
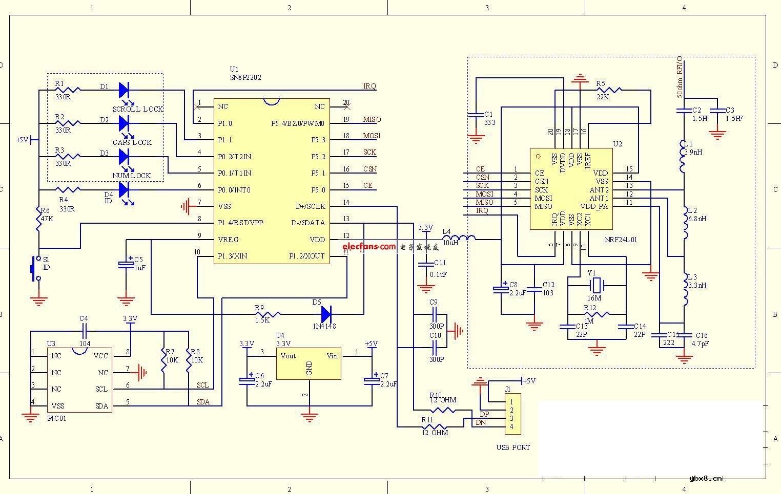
无线键盘接收部分电路
时间:2026-03-07
调频发射电路
时间:2026-03-07
彩灯电路
时间:2026-03-05
三相异步电动机原理
时间:2026-03-04
三相异步电动机的七种调速方式
时间:2026-03-04
转角测量电路
时间:2026-03-05
经典的正弦波发生电路
时间:2026-03-05
电动机单线远程正反转控制电路图
时间:2026-03-04
USB转232电路图
时间:2026-03-04
电度表的工作原理
时间:2026-03-04
电风扇红外遥控器2
时间:2026-03-04
三相异步电动机的拆装详讲
时间:2026-03-04