随着国家广播事业的发展,各地纷纷设立了调频广播电台,而数量众多的普通中,短波收音机是无法直接收听调频广播的.调频-调幅转换器是能将调频广播信号转换成中波




相关热词:#转换器
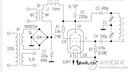
电子管发射机电路图大全(6Pl电子管/调频发...
时间:2026-03-07
433m无线发射电路图大全(T630无线电/音频调...
时间:2026-03-07
315m无线发射接收电路图大全(无线发射/无线...
时间:2026-03-07
红外二极管发射电路图大全(声光报警/TPS60...
时间:2026-03-07
调幅发射机电路图大全(振幅调制/锁相环/晶...
时间:2026-03-07
简易光发射机电路图大全(晶振调频/彩色电视...
时间:2026-03-07
直流变交流简易电路图大全(场效应晶体管/逆...
时间:2026-03-07
调频(FM)发射机电路图大全(调频收音机/调...
时间:2026-03-07
遥控电子密码锁的设计方案汇总(四款电子密...
时间:2026-03-07
电动机点动控制电路图大全(六款按钮控制的...
时间:2026-03-07
彩灯电路
时间:2026-03-05
三相异步电动机原理
时间:2026-03-04
三相异步电动机的七种调速方式
时间:2026-03-04
转角测量电路
时间:2026-03-05
经典的正弦波发生电路
时间:2026-03-05
电动机单线远程正反转控制电路图
时间:2026-03-04
三相异步电动机的拆装详讲
时间:2026-03-04
USB转232电路图
时间:2026-03-04
电度表的工作原理
时间:2026-03-04
电风扇红外遥控器2
时间:2026-03-04