本文主要是关于发光二极管的相关介绍,并着重对发光二极管的原理及其电路进行了详尽的阐述。
发光二极管简称为LED。由镓(Ga)与砷(AS)、磷(P)的化合物制成的二极管,当电子与空穴复合时能辐射出可见光,因而可以用来制成发光二极管。在电路及仪器中作为指示灯,或者组成文字或数字显示。磷砷化镓二极管发红光,磷化镓二极管发绿光,碳化硅二极管发黄光一定的电流后,电子与空穴不断流过PN结或与之类似的结构面,并进行自发复合产生辐射光的二极管半导体器件。
它是半导体二极管的一种,可以把电能转化成光能。发光二极管与普通二极管一样是由一个PN结组成,也具有单向导电性。当给发光二极管加上正向电压后,从P区注入到N区的空穴和由N区注入到P区的电子,在PN结附近数微米内分别与N区的电子和P区的空穴复合,产生自发辐射的荧光。不同的半导体材料中电子和空穴所处的能量状态不同。当电子和空穴复合时释放出的能量多少不同,释放出的能量越多,则发出的光的波长越短。常用的是发红光、绿光或黄光的二极管。发光二极管的反向击穿电压大于5伏。它的正向伏安特性曲线很陡,使用时必须串联限流电阻以控制通过二极管的电流。
限流电阻R可用下式计算:
R=(E-UF)/IF
式中E为电源电压,UF为LED的正向压降,IF为LED的正常工作电流。发光二极管的核心部分是由P型半导体和N型半导体组成的晶片,在P型半导体和N型半导体之间有一个过渡层,称为PN结。在某些半导体材料的PN结中,注入的少数载流子与多数载流子复合时会把多余的能量以光的形式释放出来,从而把电能直接转换为光能。PN结加反向电压,少数载流子难以注入,故不发光。这种利用注入式电致发光原理制作的二极管叫发光二极管,通称LED。 当它处于正向工作状态时(即两端加上正向电压),电流从LED阳极流向阴极时,半导体晶体就发出从紫外到红外不同颜色的光线,光的强弱与电流有关。
发光二极管(LED)是一种由磷化镓(GaP)等半导体材料制成的、能直接将电能转变成光能的发光显示器件。当其内部有一定电流通过时,它就会发光。图一是共电路图形符号。
发光二极管也与普通二极管一样由PN结构成,也具有单向导电性。它广泛应用于各种电子电路、家电、仪表等设备中、作电源指示或电平指示。
(1)发光二极管用作指示灯电路。发光二极管的典型应用电路如图所示。R为限流电阻,I为通过发光二极管的正向电流。发光二极管的管压降一般比普通二极管大些,约为2V,电源电压必须大于管压降,发光二极管才能正常工作。
发光二极管用于交流电源指示灯电路如图二所示。VD1为整流二极管,VD2为发光二极管,R为限流电阻,T为电源变压器。
(2)发光二极管用作光发射管。在红外遥控器、红外无线耳机、红外报警器等电路中,红外发光二极管担任光发射管,电路如图三所示,VT为开关调制晶体管,VD为红外发光二极管。信号源通过VT驱动和调制VD,使VD向外发射调制红外光。
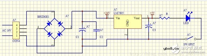
电路目标:220交流输入实现在开关按下时发光二极管亮
操作对象及其技术参数:普通发光二极管,一般发光二极管的正向导通工作典型电压(Forward Voltage)为3.3V,正常工作电流(Forward Current)为5-20mA,在这里电流计算以10mA为准。

设计因素:1.发光二极管工作时正向压降电压 2.发光二极管工作时流过的电流
先满足供电电源的要求必须大于3.3伏,要使二极管在工作时电流的大小为10mA,则需要在发光二极管上串联电阻,如下图所示

该电阻在这里的作用是限流至10mA。
发光二极管端供电电源参数
在直流电源的选择上从性质上可以选择的是电压源型和电流源型电源
电压源型电源:维持电压不变,电压源可以关断。
电流源型电源:维持电流不变,与负载无关,要保持通路状态,一旦开路由于电流源要维持电流的恒定在极间空气上形成高压发生击穿。在此应用中,首先发光二极管不可能串联到电流源回路中,只能是并联,发光二极管工作时可以将短路回路先断开,关断时,短路回路闭合,并且电源的非理想性,存在电源内阻,电流源又必须通路,从能耗的角度上讲也不适合此应用。
在此选用直流电压源对发光二极管端进行供电,之后涉及到电压源大小的选择,像货币的面额一样电源不可能将每种大小的电源都设计出来,在实际应用中主要规格有3.3V,5V,12V,24V,48V直流电压源,由于二极管的导通压降已经有3.3V,有考虑到减少功耗,这里选择5V直流电压源。
限流电阻阻值及其功率
回路电流 i=10mA,发光二极管正向导通压降为3.3V,电压源为5V,可以得到限流电阻的阻值为170欧,功率为0.017W。
5V直流电压源的获得
这里选用LM7805稳压模块,发光二极管端的回路如下图所示

LM7805稳压模块参数:
1. LM7805工作电流就是发光二极管的电流10mA
2. 功率是(Vin-Vout)*i
3. LM7805要求判断因素:1.工作电压 2.功率
工作电压下图所示
在Vin上电压选取的范围是12-25伏之间,选取一般常用的电压12伏和24伏,以24伏计算LM7805功率为0.2W,可以保证工作时不发热,如果稳压模块的压差过大则使得功率较大而发热,可以采取散热处理,或者使用多个稳压模块,由多个稳压模块组成的电压源的工作电流还是负载电流。
发光二极管回路的电源滤波
电压源滤波处理:5V电源的电压有纹波,相当于将电容看成一个水缸,带有脉动的电压对电容充电,电压减少时由于电容可以补偿电压下降而造成的波动,从而减少脉动的纹波,通常该电容是电解电容,对于小电压源一般不会产生浪涌电压即dU/dt很大的情况,则不需要在电解电容边上接瓷片电容,去除浪涌。 对于电解电容的电容计算:C=IL/(∆U×f_充 ),之后的滤波电容计算是按照最初电源的频率计算,经过整流桥之后倍频,计算值加以一定余量。

滤波电容如下图所示

整流桥电源:
整流桥作为电源输入时,对于含有大电容的滤波(且没有负载时)的整流桥正负极之间的电压有效值为1.414Uin,在滤波电容后接入负载时电容进行充放电使得电压有所下降。增加瓷片电容滤去浪涌电压(利用电容两端的电压不可突变的性质)保证后面电路的工作的安全性,一般为104瓷片电容即可。整流桥输出的直流电压为24V,输出整流桥的交流输入为AC16V,AC16V由220交流输入经变压后通过接线端子接入发管二极管驱动电路。
主电路由下图所示

模块参数计算及其选型封装
整流桥模块
1. 整流桥二极管所能承受的反向电压(根号二倍 的电容电压)
2. 整流桥每只二极管流过的平均电流
限流电阻模块
可选的封装形式是直插式和贴片式,对贴片式的封装也有不同类型对应着不同的功率,先确定电阻是直插式还是贴片式,最后根据功率选择对应的封装形式(留一定余量)。
滤波电容模块
滤波电容的C相当于水缸的底面积,Q相当于水的体积,U相当于水缸的高度,电容后的负载电路需要向电容抽取电流也就是抽取电荷(相当于水缸中的水),导致水缸高度U下降,同时电压源对电容充电补充水缸高度(条件是电压源电压在瞬态大于电容电压才能将电荷注入电容),故纹波的产生是必然的,但是可以通过高频充电和增大C减小纹波。如果没有滤波电容,脉动电压直接供给负载,会造成电压的不稳定,影响工作,滤波稳定了电压的同时间接保证电流的稳定。
关于发光二极管的原理及其电路介绍就到这了,希望通过本文能让你对发光二极管有更深的认识。
基于瑞萨触摸按键型遥控器设计(原理图+源代...
时间:2026-03-07
三极管开关电路改进接法电路图
时间:2026-03-07
自动关机电路,自动关机原理分析
时间:2026-03-07
RC电路简介,RC串并联电路的工作原理及应用
时间:2026-03-07
反极性Buck-Boost为什么输出的是一个负压呢...
时间:2026-03-07
稳压管与普通二极管的区别
时间:2026-03-07
五大电子技术知识详解(逻辑门电路 可控硅 ...
时间:2026-03-07
介绍三种恒流电路的原理图
时间:2026-03-07
二极管的结构和分类
时间:2026-03-07
降压型开关稳压器的工作方式介绍
时间:2026-03-07
玻璃釉电容器的结构与特点
时间:2026-03-05
电容器入门教程
时间:2026-03-05
关于STM32WL LSE 添加反馈电阻后无法起振的...
时间:2026-03-05
暑期买元器件下单立减还送华为P30pro
时间:2026-03-05
电阻的标称阻值和允许偏差
时间:2026-03-05
使用过滤器电容器和诱导器来抑制受辐射的EM...
时间:2026-03-05
LED固晶机龙头直面“寒冬”
时间:2026-03-05
浅谈高压贴片电容分类与性能参数
时间:2026-03-05
聚四氟乙烯电容器的结构与特点
时间:2026-03-05
漆膜电容器的结构与特点
时间:2026-03-05