当前位置:首页 > 电路图基础 > 正文

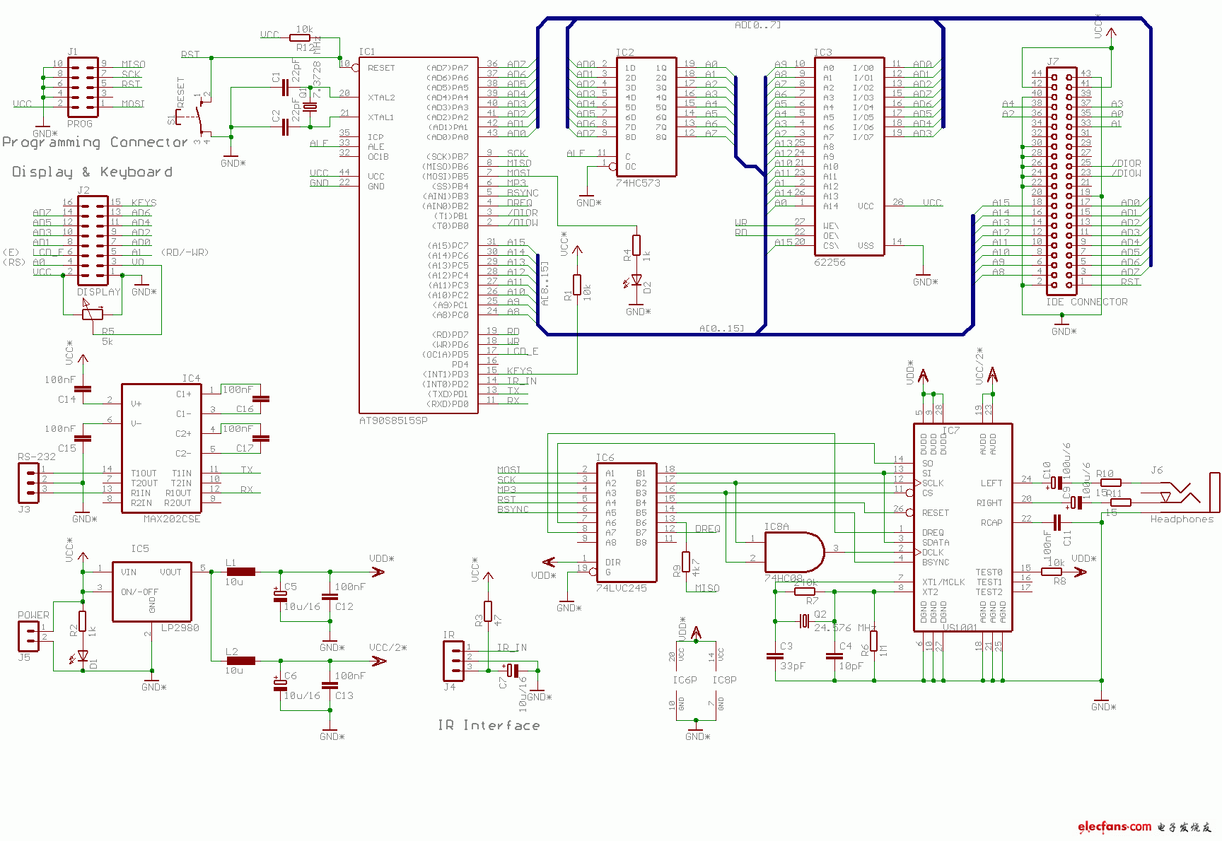
AT90S851SP构成的MP3电路

来源:网络  发布者:电工基础  发布时间:2026-03-07 14:45
AT90S851SP构成的MP3电路(点击放大):
AT90S851SP构成的MP3电路(点击放大):

AT90S851SP构成的MP3电路

相关热词:#MP3