通过对当前汽车超载危害的分析,完成汽车超载监控系统的设计。以MCS251 单片机为核心,进行了该系统的硬件电路设计。实现了对车载客人数的检测、分析处理以及结果显示。系统能够较好的完成客车超载的预警提示,并对超载情况进行相关控制。本系统由前端的检测模块、单片机系统、控制模块等部分组成。检测模块的主要功能是对上下车人数进行统计。单片机系统主要对乘客人数分析处理,同时对控制模块进行信号控制。控制模块用于对当前车内乘客数进行显示,当超载时通过蜂鸣器报警,并通过继电器对客车执行锁定。
检测模块电路设计
检测模块的电路组成如图2 所示,由运动方向识别传感器和互锁电路组成。运动方向识别传感器由红外线发射管,光电三极管组成,由CD4013 组成的双稳态电路组成方向识别互锁电路,以便在实际应用中起到一定的抗干扰作用。系统的前端检测部分利用两组红外线发射接收对管,安装于车门的两侧,用于判断乘客上、下车,并用来向单片机系统送出计数信号。当车门打开时,系统开启;当有人上车时,红外线传感器检测上车人数,单片机系统实现对人数加计数,并通过L ED 数码管显示;当有人下车时,单片机实现减计数,并通过L ED 数码管显示。

图2 检测电路模块
红外线传感器指能够发射红外线和接收红外线的器件。红外线传感器根据其机理不同可以分为被动型红外线传感器和主动型传感器。其中主动型红外线传感器,包括红外发射管和红外接收传感器,这2 种传感器配套使用可组成一个完整的红外线检测、遥控系统,这类传感器也称光探测型感器本系统使用了其中的红外发射二极管和红外接收二极管来检测判断客车载客人数。
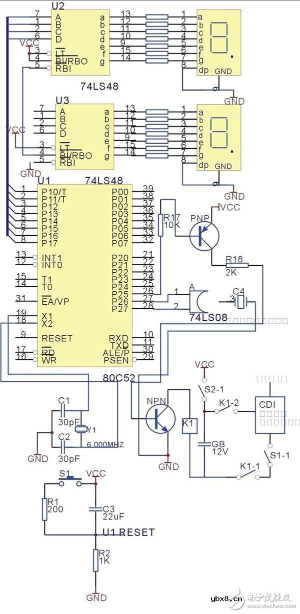
控制模块电路设计
控制模块利用在单片机内预先设定载客人数,当上车人数超过此设定值时,单片机便通过继电器控制客车的电子打火器,锁定客车执行机构,使客车无法启动,并以L ED 显示当前人数,同时通过蜂鸣器发出报警。制模块电路电路组成如图3 所示,包括L ED 数码管显示电路、报警电路和汽车执行锁定电路。在数码管显示电路设计中,将待显示数据转换为BCD 码输出,经过共阴极数码管译码驱动器74LS48 将BCD 码转换成七段码送给数码管显示。报警电路比较简单,当超载时,系统通过软件控制蜂鸣器实现报警。

图3 控制模块电路
对汽车的锁定电路中继电器选用J RX13F 型12V直流常闭继电器,其常闭触头接在汽车的高压回路中。当打开启动开关(即点火开关) 时,由于P2. 5 口处于低电平,所以继电器不动作,对汽车正常工作没有影响。当车内人数超过预定人数,即超载时,单片机系统向P2. 5 送高电平,继电器动作,其常闭触头断开,切断汽车的高压回路,驾驶员无法启动汽车发动机。当车内人数恢复到预定人数以下时,单片机系统再次送低电平到 P2. 5 口,继电器动作,其常闭触头闭合,汽车又恢复正常的启动,从而有效地限制了客车的超载行为。
相关热词:#单片机
无线遥控器电路图制作
时间:2026-03-07
无线电遥控门铃电路原理图
时间:2026-03-07
NE555过流保护检测器电路图
时间:2026-03-07
串联谐振升压原理
时间:2026-03-07
谐振回路的工作原理
时间:2026-03-07
电容降压电路原理
时间:2026-03-07
实用的电容降压电路
时间:2026-03-07
低成本的阻容降压电路原理图分析
时间:2026-03-07
阻容降压原理及电路
时间:2026-03-07
阻容降压电路的误区
时间:2026-03-07
彩灯电路
时间:2026-03-05
三相异步电动机原理
时间:2026-03-04
三相异步电动机的七种调速方式
时间:2026-03-04
转角测量电路
时间:2026-03-05
经典的正弦波发生电路
时间:2026-03-05
电动机单线远程正反转控制电路图
时间:2026-03-04
三相异步电动机的拆装详讲
时间:2026-03-04
USB转232电路图
时间:2026-03-04
电度表的工作原理
时间:2026-03-04
电风扇红外遥控器2
时间:2026-03-04