MOS驱动,有几个特别的需求

这就提出一个要求,需要使用一个电路,让低压侧能够有效的控制高压侧的MOS管,同时高压侧的MOS管也同样会面对1和2中提到的问题。
在这三种情况下,图腾柱结构无法满足输出要求,而很多现成的MOS驱动IC,似乎也没有包含gate电压限制的结构。
于是我设计了一个相对通用的电路来满足这三种需求。
电路图如下:

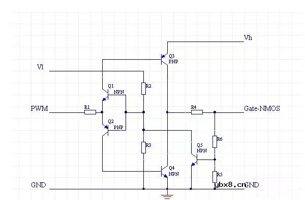
图1 用于NMOS的驱动电路

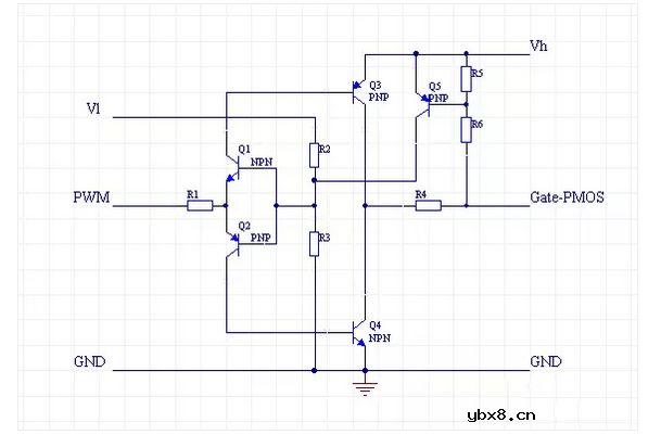
图2 用于PMOS的驱动电路
这里我只针对NMOS驱动电路做一个简单分析:
Vl和Vh分别是低端和高端的电源,两个电压可以是相同的,但是Vl不应该超过Vh。
Q1和Q2组成了一个反置的图腾柱,用来实现隔离,同时确保两只驱动管Q3和Q4不会同时导通。

来源:面包板社区
原文标题:干货 | 高手分享一个超牛的MOS管驱动电路
文章出处:【微信公众号:旺材芯片】欢迎添加关注!文章转载请注明出处。
相关热词:#电路图
两个9014三极管简易开关电路分析
时间:2026-03-07
2n3904和2n3906的区别
时间:2026-03-07
三极管替换原则
时间:2026-03-07
2sc1815三极管差动放大器
时间:2026-03-07
如何提高三极管的开关速度?
时间:2026-03-07
三极管8050的工作原理_三极管8050的放大倍数
时间:2026-03-07
c2073是什么管_c2073参数
时间:2026-03-07
bu406是什么管,bu406参数
时间:2026-03-07
bu406电路图及管脚图
时间:2026-03-07
三极管的放大区、饱和区、截止区如何理解和...
时间:2026-03-07
彩灯电路
时间:2026-03-05
电动机单线远程正反转控制电路图
时间:2026-03-04
三相异步电动机原理
时间:2026-03-04
三相异步电动机的拆装详讲
时间:2026-03-04
USB转232电路图
时间:2026-03-04
三相异步电动机的七种调速方式
时间:2026-03-04
转角测量电路
时间:2026-03-05
经典的正弦波发生电路
时间:2026-03-05
电度表的工作原理
时间:2026-03-04
电风扇红外遥控器2
时间:2026-03-04