工控原理2026-03-06
现代加密方法有助于物联网更加安全和可靠。 物联网( IoT )开始变得声名不佳——我们几乎每天都能听到又有一种不安全的物联网设备被另外一种方式破坏。让物联网变得更加安全的途径之一就是正确使用加密方法,而不
工控原理2026-03-06
设计一个具有优秀用户体验的伟大的物联网产品,说起来容易,做起来难。为新应用程序建立直观的用户体验是非常有挑战性的,而物联网系统通常由多个设备、具有不同功能的多个应用程序和接口、输入和输出数据流以及用
工控原理2026-03-06
RFID技术诞生于二战期间,但此后的50多年时间里,其发展一直较为缓慢。近年来,随着其应用技术环境日臻成熟,基于射频识别(RFID)的物联网技术异军突起,吸引了众多行业的关注。随着信息技术的迅猛发展,物流仓储供
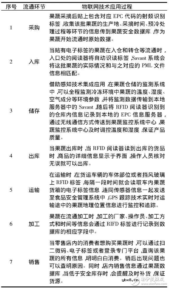
果蔬冷链物流现状分析和物联网技术在果蔬冷链物流中的应用
工控原理2026-03-06
物流业是最早接触物联网的行业, 智慧物流是未来10~15年内物联网大力发展的六项战略性应用之一, 物联网技术应用到物流领域推动了物流系统的快速发展, 促进了物流业发展进入一个新的发展时代———智慧物流时代。智
分析物联网架构下支付产业的发展趋势
工控原理2026-03-06
一、前言 物联网一词最早源自美国微软公司创办人比尔盖兹 (Bill Gates) 在 1995 年所著的《未来之路》(The Road Ahead) 一书中,一段描述智能化居家生活的想象。由于当时信息技术发展未臻成熟,物联网并未引起世
工控原理2026-03-06
对于IoT网络设计者来说,实现互连是最令人沮丧方面之一,在传感器互相通信的周围存在很多竞争性的标准,它们大部分都是不兼容的。从边缘到互联网和云服务主要有两种方式:无线运行商和低功耗广域网络(LPWANs),
工控原理2026-03-06
网络架构师和系统工程师要注意了——将物联网网络部署到位并不像看上去那么简单。
工控原理2026-03-06
Harting宣布推出三款工业物联网(IIoT)入门套件。开发套件都包含基本应用所需的硬件和软件,帮助企业部署工业物流网。据该公司称,这三款套件现已上市。
工控原理2026-03-06
方案需求 自动售货机的应用日渐广泛,如城市街头、酒店、机场、居民社区、娱乐公共场所、办公大楼、商场、学校等场所,便捷式的服务和管理渐渐深入工作生活。自动售货机的管理逐步趋于无线管理方式,主要通过互
工控原理2026-03-06
物联网(IoT)正以前所未有的态势迅猛发展并不断演进。据预测,到2020年将有500亿台互联的设备。这趋势促进电子产品向更智能和互联的方向发展,进而形成产品体系和成体系的系统,如智能楼宇、智慧城市、工业自动化
工控原理2026-03-06
几十年来,远程控制节点的基本架构都是由控制器、传感器、本地存储器、网络连接接口和电池组成。这一架构广泛应用于实际操作所控制的系统中。在工业自动化系统中,控制器以不同速率监控多个传感器,将已标记时间的
工控原理2026-03-06
“CASAGRAS”是欧盟所支持的项目计划,主要在支持与协调全球RFID相关活动与标准化。参与此计划的专家除来自欧洲外,还有来自中国、日本、韩国以及美国等。由于该份文件已经考虑到国际面向有关法规、标准与其它落实
工控原理2026-03-06
在精神病院,以前如果一个管理员在找某一指定病人,需要花费大量时间去查看、检查病房,或者是病院里的其他地方寻找。而要查看病人病史等医疗信息则还要在一堆纸中翻找。
工控原理2026-03-06
一、 物联网的基本概念 互联网技术发展到今天,大家都已经非常熟悉了,它已经深深地置入到我们的生活,学习和工作等各个方面,我们通过互联网可以了解世界上每个角落的新闻,可以下载图片、音乐、软件等,可以
物联网网关概述及系统设计
工控原理2026-03-06
1 物联网网关概述 物联网是指通过射频识别(RFID)、红外感应器、GPS、激光扫描器等信息传感设备,按约定的协议,实现任何时间、任何地点、任何物体进行信息交换和通信,以实现智能化识别、定位、跟踪、监控和
物联网场景中的通信协议介绍
工控原理2026-03-06
随着互联网的迅速发展,越来越多的信息孤岛已经实现了联通,在此基础上,实现万物互联已经不再是遥不可及的梦想。不知不觉间,我们在生活中已经开始接触物联网的相关技术甚至是产品。
NB-IoT低成本之迷
时间:2026-03-06
详解NB-IoT物理层帧结构
时间:2026-03-06
NB-IoT工作带宽为多少
时间:2026-03-06
NB-IoT技术网络部署方案及建议
时间:2026-03-06
设计一个优秀物联网产品的五大关键
时间:2026-03-06
LoRa无线网络如何采集远距离温湿度
时间:2026-03-06
一图看懂物联网驱使下的NB-loT技术优点
时间:2026-03-06
如何降低LoRa终端功耗
时间:2026-03-06
低功耗无线PIR运动检测参考设计--TIDA-0147...
时间:2026-03-06
LoRaWAN终端介绍 sensors、actuators、actu...
时间:2026-03-06
配电变压器的工作原理和作用
时间:2026-03-05
低压配电方式有三种 低压配电的作用
时间:2026-03-05
中线安防保护器对电网中三次谐波的治理
时间:2026-03-05
什么是单母线接线?主接线的普遍规律
时间:2026-03-05
智能电网包括什么?它的先进性和优势是?
时间:2026-03-05
基于区块链技术的IP电话协议的分散式设计方...
时间:2026-03-05
未来什么技术占主流?会是区块链吗?
时间:2026-03-05
浅谈区块链下的智能合约
时间:2026-03-05
浅显易懂地揭开.Net生态系统的神秘面纱!
时间:2026-03-05
对技术的执着和美的追求变成了程序员的“诗...
时间:2026-03-05