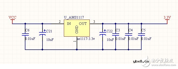
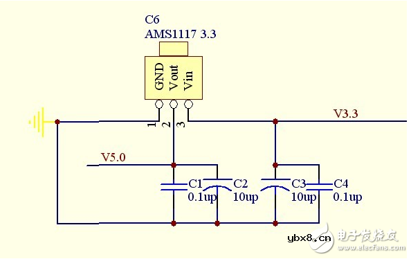
LM1117是一个低压差电压调节器系列。其压差在1.2V输出,负载电流为800mA时为1.2V。它与国家半导体的工业标准器件LM317有相同的管脚排列。LM1117有可调电压的版本,通过2个外部电阻可实现1.25~13.8V输出电压范围。另外还有5个固定电压输出(1.8V、2.5V、2.85V、3.3V和5V)的型号。
概述LM1117提供电流限制和热保护。电路包含1个齐纳调节的带隙参考电压以确保输出电压的精度在±1%以内。LM1117系列具有LLP、TO-263、SOT-223、TO-220和TO-252 D-PAK封装。输出端需要一个至少10uF的钽电容来改善瞬态响应和稳定性。

采用SOT-223和LLP封装,输出电流可达800mA,负载调整率:0.4% (Max),线性调整率:0.2% (Max)。

特点:
◆1.8V、2.5V、3.3V的固定电压输出和可调整电压输出
◆低压差,输入电压范围广
◆输出电压稳定性高
◆内置限流和热保护功能
◆输出电流 1A
◆典型线性调整率 0.3%
◆典型负载调整率 0.5%
◆温度范围 0℃-125℃
◆提供SOT-223和TO-252封装形式,符合RoHS标准
应用范围:
◆开关DC/DC转换器的快速调整器
◆高效的线性调整器
◆电池电源设备
◆电池充电器
◆小型计算机系统终端接口
◆笔记本电源设备

相关热词:#电路图
无线遥控器电路图制作
时间:2026-03-07
无线电遥控门铃电路原理图
时间:2026-03-07
NE555过流保护检测器电路图
时间:2026-03-07
串联谐振升压原理
时间:2026-03-07
谐振回路的工作原理
时间:2026-03-07
电容降压电路原理
时间:2026-03-07
实用的电容降压电路
时间:2026-03-07
低成本的阻容降压电路原理图分析
时间:2026-03-07
阻容降压原理及电路
时间:2026-03-07
阻容降压电路的误区
时间:2026-03-07
彩灯电路
时间:2026-03-05
三相异步电动机原理
时间:2026-03-04
三相异步电动机的七种调速方式
时间:2026-03-04
转角测量电路
时间:2026-03-05
经典的正弦波发生电路
时间:2026-03-05
电动机单线远程正反转控制电路图
时间:2026-03-04
三相异步电动机的拆装详讲
时间:2026-03-04
USB转232电路图
时间:2026-03-04
电度表的工作原理
时间:2026-03-04
电风扇红外遥控器2
时间:2026-03-04