这部分通过分析共射级放大电路说明电路设计的一般步骤,并分析电路的各项参数!
一.共射集电极放大电路分析
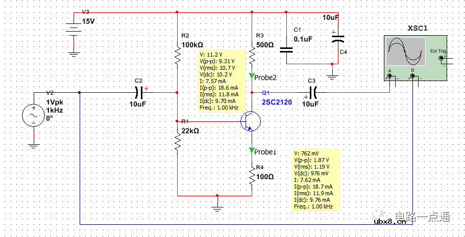
1.基本结构
(1)直流通路:所有电容断路,电感短路,直流电源保留。
(2)交流通路:直流电源短路,根据频率高低决定电容盒电阻的情况。
(3)非线性失真分析方法
1.直流分析

2.交流分析
画出交流的等效图,用小信号模型代替三极管,分析各项参数,此部分较为熟练,结合实际应用电路分析一个模型即可。

其他放大倍数、输入电阻、输出电阻等参数按照公式计算,参照下面的例子进行计算。
例题:Q点稳定的分压式偏置电路


3.实际应用电路分析及选型
1.具体电路的设计及分析:
确定发射级电流Ie的值,参考Ie与特征频率fT的关系确定,且需要小于最大额定值,最大额定值查阅datasheet即可;
经验:小信号共发射极放大电路的Ie可以取0.1mA致数mA,中功率管则在几毫安到几十毫安,大功率管则在几十毫安到几安培。
Rc和Re的确定,电路的放大倍数已知,且其大小为Rc与Re的比值,Re上的直流压降需要在1-2V之间;Vce为电源电压的一半,一般可取Re为100欧;由此可以得出Rc和Re的大小。接下来需要验证设计的合理性:首先计算静态功耗Pc=Vce*Ic,是否小于Pcm;接下来仿真观察放大器是否存在非线性失真,若Rc太大,则压降变大,输出振幅较大时,集电极电位靠近发射级电位,消去波形下侧;若Rc太小,则集电极电位靠近电源电位,消去上侧。(将集电极电位设计在Vcc和Ve的中点),根据上面的情况适当调整Rc和Re的值,直道符合设计要求。
假设hfe为200,求出Ib,则假设流过基极电阻的电流为大于10*Ib以上的电流(忽略Ib),计算Vb求出两个偏置电阻的阻值,注意,上面的仿真是在完成这一步骤的基础上进行的。
耦合电容组成了高通滤波电路,根据具体的使用情况确定即可。
去耦电容的添加,注意去耦电容的连接顺序。

2.放大电路的性能
(1)输入电阻的测量方法,输入端串联电阻Rs
(2)输出电阻的测量方法,输出端接负载RL与没有负载时的电压关系。
(3)提高放大倍数的方法,射级旁路电阻。
3.其他常用电路
(1)NPN管组成负电源放大电路
(2)PNP管伏电源供电电路
(3)NPN管双电源供电电路
(4)低通滤波电路,高频增强电路,频带调谐放大电路。
相关热词:
三极管用饱和Rce,而MOSFET用饱和Vds?
时间:2026-03-08
这两种PNP与NPN三极管使用方法你知道吗?
时间:2026-03-08
一文了解三极管的开关作用
时间:2026-03-08
关于短路保护的三极管详解
时间:2026-03-08
一文详解变压器的连接方法和联结组别
时间:2026-03-08
基于逻辑门的构成解释如何完成任意逻辑的管...
时间:2026-03-08
有源钳位技术解析
时间:2026-03-08
从0学电路,万用表演示测量三极管方法
时间:2026-03-08
NE555的有趣电路设计分享
时间:2026-03-08
电路系统常用的图形符号
时间:2026-03-08
彩灯电路
时间:2026-03-05
三相异步电动机的拆装详讲
时间:2026-03-04
电动机单线远程正反转控制电路图
时间:2026-03-04
三相异步电动机原理
时间:2026-03-04
三相异步电动机的七种调速方式
时间:2026-03-04
USB转232电路图
时间:2026-03-04
转角测量电路
时间:2026-03-05
电风扇红外遥控器2
时间:2026-03-04
经典的正弦波发生电路
时间:2026-03-05
电度表的工作原理
时间:2026-03-04