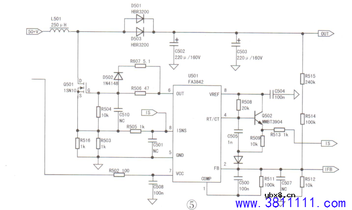
一台长虹49Q1S液晶电视机,三无。 分析检修:此机采用HSM40D-4MA 135型电源。上电测电源板12.3V输出电压为0V,断电后检查开关变压器次级无明显短路。上电,测PWM控制芯片NCP1271A⑥脚(供电端)电压在8V~16V之间波动,明显不正常,怀疑该供电电压是被交流掉电保护电路拉低,但人为解除交流掉电保护后故障依旧。检查NCP1271A外围元件,未发现问题。该开关电源输出两路电压:一路由D301整流输出12.3V,为主板供电;另一路由D302、D303整流供给由L501、Q501.FA3842 (U501) 组成的升压电路,如图5所示。分别断开上述两路电压的负载,发现当断开D302、D303时,电源不再保护,检测升压电路,发现Q501已经击穿,换新Q501后试机,故障排除。
|
相关热词:#液晶维修
电场激活原位掺杂平面光伏型胶体量子点红外...
时间:2026-03-09
什么是硅片或者晶圆?一文了解半导体硅晶圆
时间:2026-03-09
集成电路的几纳米代表了什么?
时间:2026-03-09
金刚石基GaN问世 化合物半导体行业进入第三...
时间:2026-03-09
实用模拟电路小常识浅析
时间:2026-03-09
寄存器是什么?怎么操作寄存器点亮LED灯?
时间:2026-03-09
一文详解MOS管驱动电路拓扑的设计
时间:2026-03-09
汽车芯片业应汲取的教训
时间:2026-03-09
半导体光刻工艺 光刻—半导体电路的绘制
时间:2026-03-09
电阻的原理和作用 电阻色环识别图 电路中电...
时间:2026-03-09
豆浆机更换电机全过程
时间:2026-03-09
电信 IPTV 常见故障排除方法与检修实例 (三...
时间:2026-03-08
三相电的相序 怎样才能分辨ABC
时间:2026-03-09
分享一下解决TV远程各种问题的工具方法,你...
时间:2026-03-09
格兰仕G90F25CN3LV-Q6(GO)变频 微波炉,按启...
时间:2026-03-09
九阳电压力锅维修过程
时间:2026-03-09
《洗衣机维修从入门到精通》电子书PPT之三
时间:2026-03-09
安装师傅却说:他只是帮忙的,并表示这个线...
时间:2026-03-09
电气电工专业就业前景,如果再给你一次机会...
时间:2026-03-09
电工师傅说,“干的农民工搬砖的活儿,挣的...
时间:2026-03-09