今天给大家分享几个平时工作中经常使用的通讯电平转换电路,可能有的小伙伴还不了解什么是电平转换,那么给大家举个例子,比如MCU的工作电压是5V,而需要的MCU通讯的蓝牙模块的工作电压是3.3V,因此这两者之间想通讯,就需要借助电平转换电路来实现电平转换,来提高通讯的稳定性。
尤其是在一些两个需要通讯的器件之间工作电压相差过大时,更加需要通讯转换,比如一个器件工作电压为 5V.另一个器件工作电压为1.8V,如果不通讯转换,必然导致芯片损坏等问题。
二极管电平转换

这个电平转换电路是用二极管的电阻来构成的。下面具体分析。
当5V电路中的TXD1发送低电平L时,二极管D2左边为0V,因此二极管与电阻R4组成的回路导通,那么RXD2此时也是低电平,电压为0.3V.
当5V电路的TXD1发送高电平时,二极管D2的左边的电压时高于右边的,因此二极管D2不导通,以至RXD2端被上拉电阻R4拉到高电平3.3V.
当3.3V电路的TXD2发送高电平时,由于此处高电平为3.3V,因此二极管D3继续导通,所以RXD1端的电压为3.6V左右,也为高电平.
当3.3V电路的TXD2发送低电平时,二极管D3继续导通,因此RXD1端的电压为0.3V.为低电平.
这个电路有个缺点就是3.3V端发送高电平时,5V端收到的高电平仅为3.6V.
三极管电平转换

上图电平转换电路由NPN三极管,电阻构成,下面具体分析
当5V的TXD1发送高电平时,三极管Q4的基极为5V即三极管Q4可以导通,进而三极管Q2的基极因Q4导通被拉地,因此三极管Q2截止,3.3V端的RXD2被上拉电阻R9拉到3.3V,为高电平。
当5V的TXD1发送低电平时,三极管Q4基极被拉低而截至,此时3.3V经电阻R8,三极管Q2的be极到GND形成回路,三极管Q2导通,即3.3V端的RXD2被拉地,为0V变成低电平。
另一边3.3V转换5V电路留给小伙伴自行分析,原理同左边。
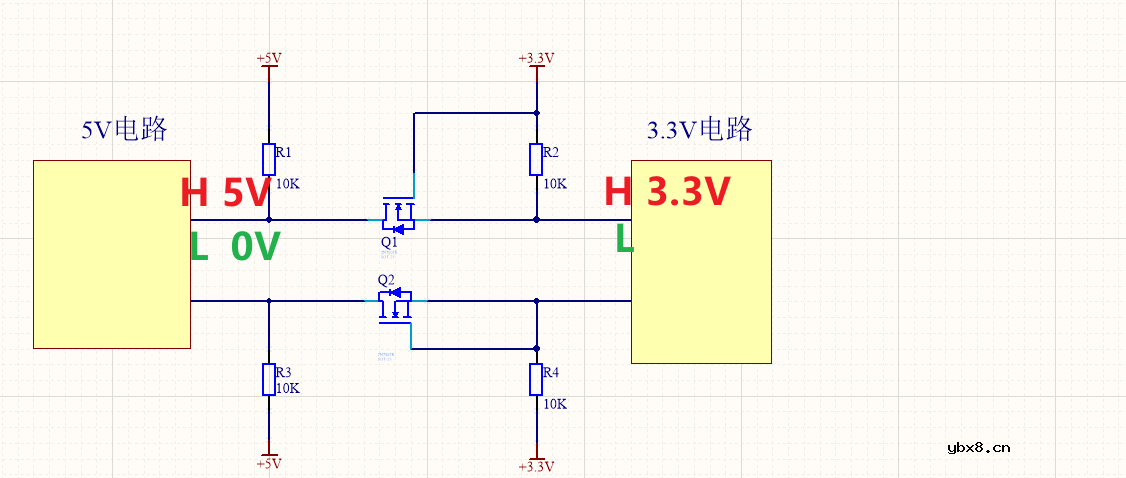
MOS管电平转换

这个电路由MOS管的电阻构成,下面具体分析
当5V电路发送高电平时,MOS管Q1不导通,因此3.3V端的电压被上拉电阻R2拉至3.3V,为高电平。
当5V电路发送低电平时,MOS管Q1导通,MOS管Q1的S极变为低电平。即3.3V端变为低电平。
电场激活原位掺杂平面光伏型胶体量子点红外...
时间:2026-03-09
什么是硅片或者晶圆?一文了解半导体硅晶圆
时间:2026-03-09
集成电路的几纳米代表了什么?
时间:2026-03-09
金刚石基GaN问世 化合物半导体行业进入第三...
时间:2026-03-09
实用模拟电路小常识浅析
时间:2026-03-09
寄存器是什么?怎么操作寄存器点亮LED灯?
时间:2026-03-09
一文详解MOS管驱动电路拓扑的设计
时间:2026-03-09
汽车芯片业应汲取的教训
时间:2026-03-09
半导体光刻工艺 光刻—半导体电路的绘制
时间:2026-03-09
电阻的原理和作用 电阻色环识别图 电路中电...
时间:2026-03-09
石英灯电子变压器电路原理
时间:2026-03-06
住宅小区负荷与变压器容量的选择技巧
时间:2026-03-06
变压器的常用型号如何标识?变压器的有载如...
时间:2026-03-06
使用过滤器电容器和诱导器来抑制受辐射的EM...
时间:2026-03-05
LED固晶机龙头直面“寒冬”
时间:2026-03-05
玻璃釉电容器的结构与特点
时间:2026-03-05
电容器入门教程
时间:2026-03-05
分析一个工作中常用的带有放大功能的高精度...
时间:2026-03-05
关于STM32WL LSE 添加反馈电阻后无法起振的...
时间:2026-03-05
绝缘电阻表的选用及使用注意事项
时间:2026-03-05