| 今天,小编给大家收集了很多仪表的图片,内容还包括了仪器的常见故障现象描述,故障原因的分析以及如何处理故障的办法解析,属于仪表圈中的经典重点内容,值得大家收藏哦!
一种故障,多种解决方法,由于一种仪表有多重类型和功能,外表可能不同,图片中仪表的展示可能只是这种仪表的其中一类,由于篇幅无法全部展示,属于正常现象哦,现在一起来看看吧!
|
999999999999999999
超声波流量计
浮球液位计
电动浮筒液位计
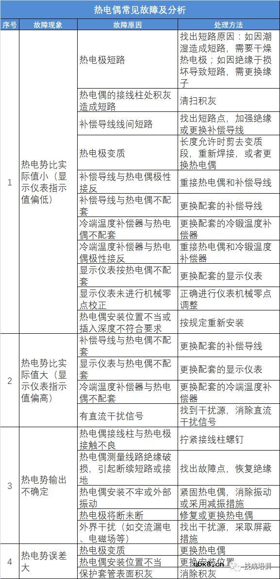
热电隅
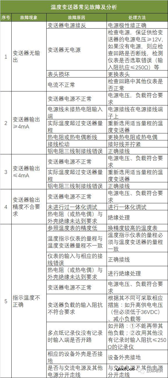
一体化温度变送器
|
相关热词:#电工论坛
电工距离保护有几段?这解释合理不?
时间:2026-03-10
PLC是什么?PLC是以微处理器为基础,综合了...
时间:2026-03-10
18个电动机知识,转子转速与旋转磁场的转速...
时间:2026-03-10
图解一灯单控、双控、三控、四控照明灯控制...
时间:2026-03-10
图解电能表的接线大全方法
时间:2026-03-10
星三角降压启动控制线路的接线技巧常见故障...
时间:2026-03-10
为电工朋友总结的电工基础知识和维修经验,...
时间:2026-03-10
建筑电气工程施工质量验收规范,最全面的水...
时间:2026-03-10
专业电工师傅解答:家装改水电线管走地好还...
时间:2026-03-10
功率如何计算电流承受力,2500W用电器用多粗...
时间:2026-03-10
豆浆机更换电机全过程
时间:2026-03-09
电信 IPTV 常见故障排除方法与检修实例 (三...
时间:2026-03-08
三相电的相序 怎样才能分辨ABC
时间:2026-03-09
分享一下解决TV远程各种问题的工具方法,你...
时间:2026-03-09
格兰仕G90F25CN3LV-Q6(GO)变频 微波炉,按启...
时间:2026-03-09
九阳电压力锅维修过程
时间:2026-03-09
《洗衣机维修从入门到精通》电子书PPT之三
时间:2026-03-09
电动车越开电池越不耐用?别急着换!充电注...
时间:2026-03-09
在这3种情况下,最好别安装燃气热水器,别拿...
时间:2026-03-09
安装师傅却说:他只是帮忙的,并表示这个线...
时间:2026-03-09