一、MOSFET简介
MOSFET是金属(metal)—氧化物(oxide)—半导体(semiconductor)场效应晶体管,属于电压控制电流型元件,是开关电路中的基本元件,其栅极(G极)内阻极高。以N沟道增强型为例,其结构为在一块浓度较低的P型硅上扩散两个浓度较高的N型区作为漏极和源极,半导体表面覆盖二氧化硅绝缘层并引出一个电极作为栅极。


由于mos管本身的结构,使得源极和漏极之间会存在一个寄生二极管,其方向的判断方法是,NMOS从源极指向漏极,PMOS反之。寄生二极管能够防止VDD过大时击穿MOS管(寄生二极管会率先击穿从而把大电压短路到地),也可以防止DS反接。
二、MOS的寄生电容
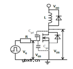
本次我们不谈论寄生电容如何产生,米勒效应及米勒平台到底对电路有什么影响,只需知道MOSFET的寄生电容主要包括栅源电容(Cgs)、栅漏电容(Cgd)以及漏源电容(Cds)。

其中,我们最关心的是栅源极之间的寄生电容Cgs,它会影响开关速度。当MOSFET工作时,栅极驱动电流会为Cgs充电,充满Cgs越快,我们也就能越快的打开MOSFET。结合实际电路图来看:

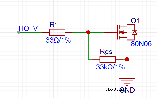
MOS外围还有两个电阻,分别是栅极串联电阻R1,并联在栅源极之间的Rgs。其中Rgs的作用是释放栅源极之间的电压,由于Cgs的存在,少量的静电就可以在GS之间产生巨大的电压,为了保护MOS管,因此一般会在GS之间并联Rgs。而本次要说的重点是栅极串联电阻的作用及:
栅极电阻能够影响开关管的开关速度。如果栅极电阻太大,那么开关速度会降低。如果栅极电阻太小,那么快速的开关速度会产生很大的电流电压变化率,也就意味着强烈的干扰。
以下为曾做过的不同栅极串联电阻下MOSFET的输出波形图(MOS为IRF540、频率420KHz):
栅极串联0Ω电阻:

栅极串联5Ω电阻:

栅极串联10Ω电阻:

栅极串联15Ω电阻:

从图上可以看出串联电阻确实对波形有很大影响,选取电阻值较小时,输出电压有明显的高频震荡,而如何确定出合适的阻值,一般是根据管子的电流容量和电压额定值以及开关频率来选取的。当然我们也可以运用仿真软件如PSpice、Multisim、Simulink……来对电路进行仿真,初步选取一个较为适合的栅极串联电阻,本次则不再进行仿真演示。
晶闸管的工作特性总结
时间:2026-03-12
晶闸管的基础知识
时间:2026-03-12
晶闸管的结构和工作原理 单相晶闸管无触点开...
时间:2026-03-12
可控硅是什么材料制造的?可控硅是三极管吗...
时间:2026-03-12
晶闸管的定义、工作原理及结构
时间:2026-03-12
单向晶闸管的工作原理、构成及电路符号
时间:2026-03-12
双向晶闸管的工作原理及符号图
时间:2026-03-12
晶闸管导通和关断的条件是什么?如何去实现...
时间:2026-03-12
可关断晶闸管具有单向导电性吗?
时间:2026-03-12
igct工作原理_igct的构成
时间:2026-03-12
玻璃釉电容器的结构与特点
时间:2026-03-05
电阻的标称阻值和允许偏差
时间:2026-03-05
变压器并列运行的条件浅析
时间:2026-03-06
电容器入门教程
时间:2026-03-05
关于STM32WL LSE 添加反馈电阻后无法起振的...
时间:2026-03-05
可调电阻怎么接线
时间:2026-03-05
压敏电阻有正负极吗
时间:2026-03-05
压敏电阻坏了怎么替代
时间:2026-03-05
压敏电阻爆裂的原因分析
时间:2026-03-05
暑期买元器件下单立减还送华为P30pro
时间:2026-03-05