漏电继电器的主要作用是什么
电子元件2026-03-06
漏电继电器的主要作用是什么 (1)防止由于电气设备和电气线路漏电而引起的触电事故;
电子元件2026-03-06
功率继电器的原理 功率继电器(power relay),是一种在输入量(或激励量)满足某些规定的条件时,能在一个或多个电器输出电路中产生跃变的一种器件。可用于中性点直接接地系统,作为零序电流保护的方向
电子元件2026-03-06
电子继电器的作用是什么 电子式继电器是一种电子控制器件,它具有控制系统(又称输入回路)和被控制系统(又称输出回路),通常应用于自动控制电路中,它实际上是用较小的电流去控制较大电流的一种“自动
电子元件2026-03-06
什么是极化继电器 极化继电器是指由极化磁场与控制电流通过控制线圈所产生的磁场的综合作用而动作的继电器。其极化磁场一般由磁钢或通直流的极化线圈产生;继电器衔铁的吸动方向取决于控制绕组中流过的电流方向。
电子元件2026-03-06
闪光继电器和普通继电器有本质区别。 一、概念不同 1、闪光继电器:也称闪光器,其作用是产生断续电流,供给转向信号灯,使闪光灯发出一明一暗的信号灯光,指示车辆运行的方向。
电磁继电器的作用及工作过程
电子元件2026-03-06
电磁继电器的作用 1、电磁继电器是电铃、电话和自动控制电路装置中的重要部件,其实质是由电磁铁控制的开关,在电路中起着类似于开关的作用:
5脚继电器接线方法
电子元件2026-03-06
5脚继电器接线方法 如果是普通的电磁继电器,五脚分别是85、86、87、87a、30。
热继电器过载反时限动作特征
电子元件2026-03-06
热继电器概述 电动机在实际运行中若出现过载,则电动机的转速将下降,绕组中的电流将增大,从而使电动机的温度升高。若过载电流不大且过载时间较短,电动机绕组中的温升不会超过允许值,则此类过载是容许的;若过
热继电器的选择原则
电子元件2026-03-06
热继电器是电流通过发热元件产生热量,使检测元件受热弯曲而推动机构动作的一种继电器。由于热继电器中发热元件的发热惯性,在电路中不能做瞬时过载保护和短路保护。它主要用于电动机的过载保护、断相保护和三相电
继电器加速吸合电路与延緩动作电路
电子元件2026-03-06
继电器加速吸合电路 对于直流电路里的继电器,设线圈本身的电阻为R0,在线圈上串联电阻R,电阻旁并联电容C如图1所示。当开关K合上时,由于电容的充电电流也要流过线圈,所以短时间内通过线圈的电流比稳态电流I=U
电子元件2026-03-06
过流继电器工作原理 过流继电器是一种用于保护电动机、变压器等主设备的继电保护装置,该产品具有定时限、反时限的特性,当主设备或输配电系统出现过负荷及、过电流或短路故障时,过流继电器可以按照预定
过流继电器接线图
电子元件2026-03-06
GL-12过流继电器的接线图 电流继电器是一种电子控制器件,它具有控制系统(又称输入回路)和被控制系统(又称输出回路),通常应用于自动控制电路中,它实际上是用较小的电流去控制较大电流的一种“自动
过流继电器怎么调节_过流继电器的整定方法
电子元件2026-03-06
过流继电器怎么调节 GL-15过流继电器是具有一付强力过渡转换的主触点,即具有反时限功能,又具有瞬动功能,它是这样调整的:
电子元件2026-03-06
过电流继电器怎么选型 过电流继电器一直以来都是人们生活以及工作当中的辅助小帮手。其实很多人在生活当中都会运用到这类装置,但是却完全不清楚如何挑选这类产品。关于过电流继电器的选择,其实是众多使
电子元件2026-03-06
真空继电器是真空系统自动控制的关键元件,是真空应用和真空获得设备配套最常用的配件之一。它可以直接对真空系统(真空空间、容器或管道内)的真空度进行可靠而精确的设定、控制,以达到特定的真空应用工艺要
电子元件2026-03-06
在延时精度要求不高的场合,可选用价格低廉的空气阻尼式时间继电器;对精度要求高的场合,可选用电子式时间继电器。
继电器几个典型常用的接线图
时间:2026-03-06
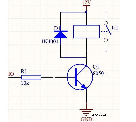
为什么直流继电器要并联二极管呢?
时间:2026-03-06
更换或使用继电器时需要注意哪些事项?
时间:2026-03-06
学习PCB设计需要知道的16个原则
时间:2026-03-06
光伏控制器简介
时间:2026-03-06
PLC现场安装和维护的注意事项介绍
时间:2026-03-06
继电器的工作原理以及驱动电路解析
时间:2026-03-06
三菱PLC功能指令介绍(二)
时间:2026-03-06
三菱PLC辅助继电器和定时器介绍
时间:2026-03-06
HTCC:半导体封装的理想方式
时间:2026-03-06
关于STM32WL LSE 添加反馈电阻后无法起振的...
时间:2026-03-05
电阻的标称阻值和允许偏差
时间:2026-03-05
使用过滤器电容器和诱导器来抑制受辐射的EM...
时间:2026-03-05
高频旁路电容的原理_高频旁路电容的作用
时间:2026-03-05
如何正确的选择电容?晶振电容的计算方式
时间:2026-03-05
漆膜电容器的结构与特点
时间:2026-03-05
玻璃釉电容器的结构与特点
时间:2026-03-05
超级电容器在汽车控制中的应用
时间:2026-03-05
电容器的色标法
时间:2026-03-05
N沟道开漏输出和CMOS输出是什么?
时间:2026-03-05