基于语音通信中的双音频DTMF解码电路分析
电路图基础2026-03-07
电路工作原理:DTMF解码,接收电路使用DTMF解码集成电路MT8870。当电路接口中的JKa和JKb闭合时,由发送端送来的DTMF信号进入MT8870的“IN-”端,经过DTMF解码,得到4位二进制码从Q3-Q0输出,同时由STD端给出一
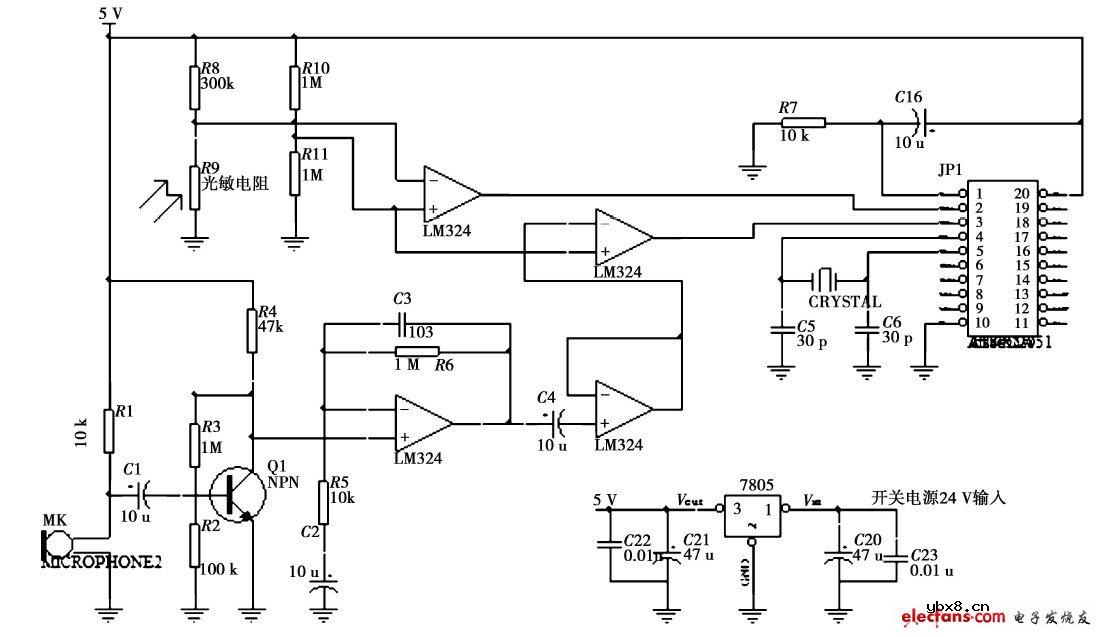
智能控制器电路图
电路图基础2026-03-07
基于AT89C2051的智能控制器电路如下图所示,其主要由传感器单元、A \\D 转换单元、控制器单元组成。AT89C2051芯片用于对来自声控和光控传感器检测到的信号经过整形以后的信号数据做处理,进而控制LED 驱动器。
浅析串联电路和并联电路中的电流、电压的规...
时间:2026-03-07
串并联电路的特点与识别串并联电路的四种方...
时间:2026-03-07
555定时器的电路结构与功能,由555定时器实...
时间:2026-03-07
由555定时器组成的单稳态触发器
时间:2026-03-07
555定时器解析,555定时器的工作模式及其应...
时间:2026-03-07
集成555时基电路解析,555时基集成电路与NE...
时间:2026-03-07
555内部电路结构与万用表测试555芯片的性能
时间:2026-03-07
MOS管驱动电路的基础总结
时间:2026-03-07
串扰和反射能让信号多不完整
时间:2026-03-07
二次回路电路原理图及讲解(一)——电路天...
时间:2026-03-07
彩灯电路
时间:2026-03-05
三相异步电动机原理
时间:2026-03-04
三相异步电动机的七种调速方式
时间:2026-03-04
转角测量电路
时间:2026-03-05
经典的正弦波发生电路
时间:2026-03-05
电动机单线远程正反转控制电路图
时间:2026-03-04
三相异步电动机的拆装详讲
时间:2026-03-04
USB转232电路图
时间:2026-03-04
电度表的工作原理
时间:2026-03-04
电风扇红外遥控器2
时间:2026-03-04