电子元件2026-03-06
传统继电器将向组合化继电器发展 继电器应在体积和外形尺寸上继续微小化和片式化。功能上应由单一开关功能的传统继电器向组合化继电器发展,组装技术应由SMT(表面贴装)向微组装(MPT)、微机电系统(MEMS)方向发展。
数字钟整点报时电路
时间:2026-03-07
TV转VGA信号电路
时间:2026-03-07
三相缺相报警灯电路
时间:2026-03-07
有线电视和通讯应用的PIN二极管衰减器
时间:2026-03-07
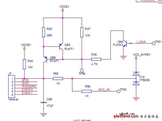
接口模块电路
时间:2026-03-07
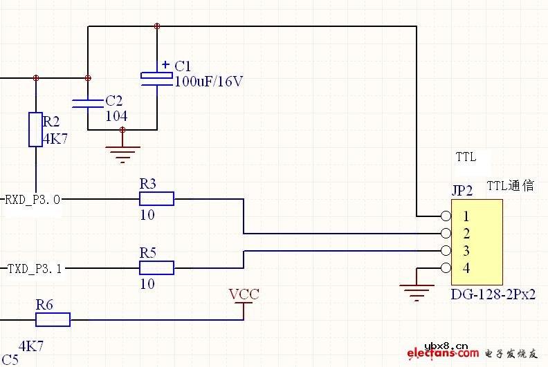
TTL远距离通讯接口电路
时间:2026-03-07
遥控接收头测试电路
时间:2026-03-07
延迟击穿开关二极管最佳参数的确定
时间:2026-03-07
光敏二极管百科知识
时间:2026-03-07
起动可靠的晶体振荡器电路
时间:2026-03-07
玻璃釉电容器的结构与特点
时间:2026-03-05
电容器入门教程
时间:2026-03-05
关于STM32WL LSE 添加反馈电阻后无法起振的...
时间:2026-03-05
暑期买元器件下单立减还送华为P30pro
时间:2026-03-05
电阻的标称阻值和允许偏差
时间:2026-03-05
使用过滤器电容器和诱导器来抑制受辐射的EM...
时间:2026-03-05
LED固晶机龙头直面“寒冬”
时间:2026-03-05
浅谈高压贴片电容分类与性能参数
时间:2026-03-05
聚四氟乙烯电容器的结构与特点
时间:2026-03-05
漆膜电容器的结构与特点
时间:2026-03-05