1. 写在前面
很多人拿到开发板的第一件事情应该是:写入demo,看看效果。但是我觉得还是应该把别人好的设计拿过来学习,对产品的原理弄清楚了,在进行下一步会更加清晰明白,知道如何开发。现在开始学习GoKit3的硬件电路原理学习之旅吧。
GoKit3是什么?
GoKit3是机智云(GizWits)推出的物联网智能硬件开发套件之一,目的是帮助传统硬件快速接入互联网。完成入网之后,数据可以在产品与云端、制造商与用户之间互联互通,实现智能互联。
主要特点:
分体式的设计方案,即底板(SoC方式应去掉)+功能板+模组。
支持MCU和SoC两种连接方式。
MCU方式支持多种无线WiFi模组并可随意更换。
支持标准版(STM32底板)和创客版(Arduino底板)。
基于机智云(GizWits)开发平台,高效、易用、安全。
提供完整开源Demo工程和相关SDK集成指南。
2. GoKit3的硬件组成
GoKit3主控板分两类,分别是STM32和Arduino uno R3;扩展板上有红外探测器、温湿度传感器、RGB三色LED、可调速微型直流电机、3个自定义功能按键、OLED显示屏接口、Arduino标准接口、内置USB2UART调试接口、其他预留接口;支持的MCU方案模组有ESP8266、汉风、庆科、宇音天下等模组。

3. GoKit3底板(核心板)功能
核心板是基于STM32F103C8T6单片机,是一款基于ARM Cortex-M 内核STM32系列的32位的微控制器,程序存储器容量是64KB,封装为LQFP-48,电压2V~3.6V,工作温度为-40°C ~ 85°C。外围功能有:2个12位的ADC控制器(9个IO口),7通道DMA控制器,3个16位定时器,1个16位PWM高级定时器,2个I2C接口,3个USART接口,2个SPI接口,1个CAN接口,1个USB2.0接口,还有部分GPIO接口。
核心板自带有USB转串口调试器,使用的是CP2102芯片,可以很方便的进行数据的交换和读写。硬件原理图如下:

核心板除了单片机、USB转串口CP2102、电源指示灯外均是IO引出的接插件。
4. GoKit3的功能板(扩展版)
GoKit 3功能扩展板兼容多种型号的WiFi模组,用于连接各种外设传感器,用于模拟实际应用功能,其拥有丰富的扩展接口(如咪头接口、扬声器接口、语音降噪接口等),并兼容标准 Arduino 接口,方便开发者在其上完成二次开发。开发板具有的资源有:
1个红外探测器,1个RGB LED,1个可编程电机,1个温湿度传感器,3个按键,1个扬声器接口,1个语音降噪接口,1个USB转UART接口,模组接口,1个OLED接口,预留接口。
功能板外形如图:


下面对各个硬件进行学习:
(1)红外探测器
红外探测器使用的是一个单光束反射式红外光电传感器ST188,该传感器模块对环境光线适应能力强,其具有一对红外线发射与接收管,发射管发射出一定频率的红外线,当检测方向遇到障碍物(反射面)时,红外线反射回来被接收管接收,经过比较器电路处理之后,红色指示灯会亮起,同时信号输出接口输出数字信号(一个低电平信号),可通过电位器旋钮调节检测距离,有效距离范围2~80cm,工作电压为3.3V-5V。该传感器的探测距离可以通过电位器调节、具有干扰小、便于装配、使用方便等特点。比较器采用LM393,工作稳定。原理图如下:

(2)RGB LED
RGB三色LED指示灯通过P9813驱动,可以实现对LED的全色彩控制。
P9813 是一款全彩点光源 LED 驱劢芯片,采用 CMOS 工艺,提供三路恒流驱劢及256级灰度调制输出。采用双线传输方式(DATA不CLK),内建再生,可提升传输距离。用于驱动显示灯光发换、各式字符发换、彩色动漫图案。
该芯片的特点:
IC 输入电压 5V~6.5V;内置LDO,4.5V稳压输出;
外置单电阻反馈模式,三路驱劢,每路驱动电流 0-45mA;
带有输入信号校验功能;
内置环振(1.2MHz)支持不间断 FREE-RUN 调制输出,维持画面静止功能;
最大串行输入数据时钟频率15MHz;
具有信号锁相再生,1MHz 数据传输速度下级联点光源可达 1024 个;
LED 驱动端口耐压 17V。
原理图如下:

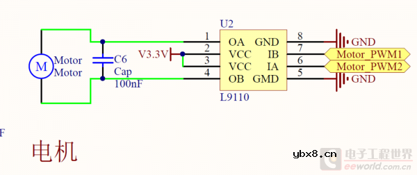
(3)可编程电机
功能板上的微型直流电动机采用L9110进行驱动。
L9110是为控制和驱动电机设计的两通道推挽式功率放大专用集成电路器件,将分立电路集成在单片IC之中,使外围器件成本降低,整机可靠性提高。该芯片有两个TTL/CMOS兼容电平的输入,具有良好的抗干扰性;两个输出端能直接驱动电机的正反向运动,它具有较大的电流驱动能力,每通道能通过800mA的持续电流,峰值电流能力可达1.5A;同时它具有较低的输出饱和压降;内置的钳位二极管能释放感性负载的反向冲击电流,使它在驱动继电器、直流电机、步进电机或开关功率管的使用上安全可靠,产品为 4 针单排引脚封装。
原理图如下:

(4)温湿度传感器
温湿度传感器使用的是目前市场上最常用的一款DHT11。DHT11是一款有已校准数字信号输出的温湿度传感器。其精度湿度±5%RH, 温度±2℃,量程湿度5-95%RH, 温度-20~+60℃
该传感器是一款含有已校准数字信号输出的温湿度复合传感器。它应用专用的数字模块采集技术和温湿度传感技术,确保产品具有极高的可靠性不卓越的长期稳定性。传感器包拪一个电阻式感湿元件和一个 NTC测温元件,并不一个高性能MCU连接。因此该产品具有品质卓越、抗干扰能力强、性价比极高等优点。每个 DHT11 传感器都在极为精确的湿度校验室中进行校准。校准系数以程序的形式储存在 OTP 内存中,传感器内部在检测信号的处理过程中要调用这些校准系数。单线制串行接口,使系统集成变得简易快捷。超小的体积、极低的功耗,信号传输距离可达 20 米以上,产品为 4 针单排引脚封装。

(5)按键
功能板上的按键共有3个,但是赋予了各种功能:

按键原理图如下:

(6)扬声器接口和咪头
功能板配置了一个扬声器和2个咪头,作为语音交互的端口。原理图如下:

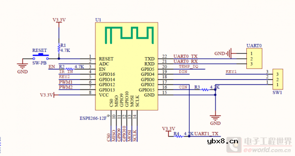
(7)模组接口
该接口是双模式模组接口,可按需求切换为SOC模式(GoKit 3所使用的模式)或MCU模式。在开发板上有清晰的标识。默认情况下MCU模式。在SOC模式下,可以选择不同厂家的模组进行连接测试,本次使用的是乐鑫的ESP8266模组。

(8)云之声接口
该接口可以连接宇音天下模块,可以控制功能板上的扬声器和咪头,很方便。原理图如下:

(9)Arduino 接口
功能板采用了标准的 Arduino 接口,能使扩展板与Arduino之间无缝链接,也可以插在任何标准的Arduino 的 MCU 主板中。

(10)预留接口
预留接口分别是5V和3.3V电源接口,USART0接口,SWD接口。

(10)电源接口
使用USB供电,输入电压5V,电源芯片使用的是SY8009B。该芯片输出电流最大可达2A,电压可调。封装位SOT23-6。

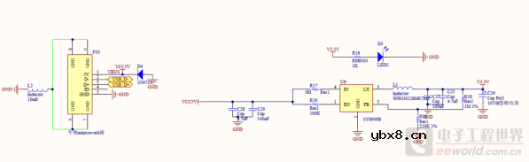
(11)GoKit3(S)-ESP8266转接板原理图
该模组使用的是乐鑫ESP8266 拥有高性能无线SOC,其功能特点为:
802.11 b/g/n
WIFI @2.4 GHz, 支持 WPA/WPA2 安全模式
超小尺寸模组 11.5mm*11.5mm
内置 10 bit 高精度 ADC
内置 TCP/IP 协议栈
内置 TR 开关、 balun、 LNA、功率放大器和匹配网络
内置 PLL、稳压器和电源管理组件
802.11b 模式下+ 19.5dBm 的输出功率
支持天线分集
断电泄露电流小于10uA
内置低功率 32 位 CPU:可以兼作应用处理器
SDIO 2.0、 SPI、 UART
STBC、 1x1 MIMO、 2x1 MIMO
A-MPDU 、 A-MSDU 的聚合和 0.4 s的保护间隔
2ms之内唤醒、连接并传递数据包
待机状态消耗功率小于1.0mW (DTIM3)
工作温度范围 -40 ~ 125℃
其中USART0接口是专用的烧写固件的。

相关热词:#物联网
旋转变压器的结构和原理
时间:2026-03-06
变压器有载分接开关带电滤油装置的应用
时间:2026-03-06
YDJ-5KVA/50KV油浸式轻型高压试验变压器
时间:2026-03-06
电子变压器工作原理
时间:2026-03-06
高压变频器在原油泵的改造方案
时间:2026-03-06
三垦高压变频器
时间:2026-03-06
YDQ系列充气式试验变压器
时间:2026-03-06
整流变压器定义
时间:2026-03-06
变压器的工作原理
时间:2026-03-06
整流变压器功能及原理
时间:2026-03-06
配电变压器的工作原理和作用
时间:2026-03-05
太阳能逆变器作用
时间:2026-03-05
低压配电方式有三种 低压配电的作用
时间:2026-03-05
电力系统中性点常用接地方式特点及适用范围
时间:2026-03-05
智能电网存储建设体系构建方案解析
时间:2026-03-05
中线安防保护器对电网中三次谐波的治理
时间:2026-03-05
什么是单母线接线?主接线的普遍规律
时间:2026-03-05
智能电网包括什么?它的先进性和优势是?
时间:2026-03-05
浅谈智能电网的安全设计
时间:2026-03-05
智慧工厂能耗在线监控平台开发能源管控系统...
时间:2026-03-05