
二、PWL37电源板实物图片

三、PWL37电源板原理框图

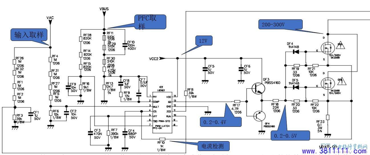
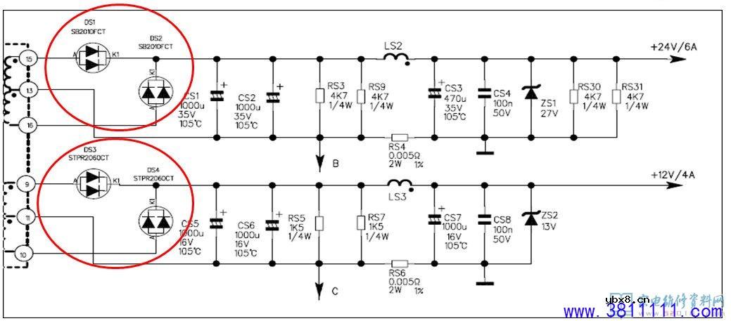
四、PWL37电源板线路图

五、PWL37电源板输入电路分析
交流市电自火线(Live line)和零线(Neutral line)输入:F1为保险管,在输入电流过大时熔断,以保护电路;VR1为压敏电阻,其阻值在其端电压达到一额定值时急剧下降并迅速导通,其工作电流增加了几个数量级,可吸收在输入端由于雷电等因素而产生的电压尖峰,从而有效地保护了其它元器件不致因过压而损坏;CX1、CX2为X电容,用来抑制差模干扰(来自电源火线而经由零线返回的杂讯称为差模干扰);LF2、LF3为共模电感,CY1,CY2用来抑制共模干扰(来自电源火线或零线而经由地线返回的杂讯称为共模干扰);CX1,CX2,CY1,CY2,LF2,LF3主要作用是用来减少开关电源对电网的传导干扰以满足EMC标准的要求;R3、R4,R8,R9为泄放电阻,在交流输入关断时,对X电容放电,以满足安全电压要求;R1、R2为浪涌泄放电阻;TH1为热敏电阻,负温度系数电阻,吸收开机干扰脉冲。交流输入通过桥堆BD1和C3,C4整流滤波为直流。
320V的直流经过DB7、RB3、RB2、RB13后接到变压器T2的初级绕组的1脚,其中2脚接到IC1的5、6、7、8脚、由IC1内部的启动电路连接到4脚的VDD,使IC1的源、漏极接通,从而使变压器的T1的初级绕组接通,感应次极绕组的10脚输出经DB11整流的5V的待机电压。RB10取样5V电压,连接到光耦IC10通过控制流过光耦IC10的1、2脚的电流,改变光耦3、4脚的阻抗,并反馈到IC1的第3脚,对IC1的输出控制,从而使变压器输出,得到稳定的5V。 同时,变压器T1的次极绕组4脚分两路输出:1.一路经过DB3整流后输出17V分别给PFC功能模块的IC*IC2和PWM电路的IC*IC3提供工作电压。2.一路经过DB2整流后给IC1本身提供供电。

六、PWL37C电源-IC1(VIPER22A)介绍

七、PWL37C电源-IC1(VIPER22A)各个引脚参考电压

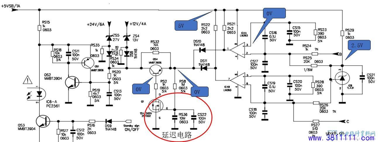
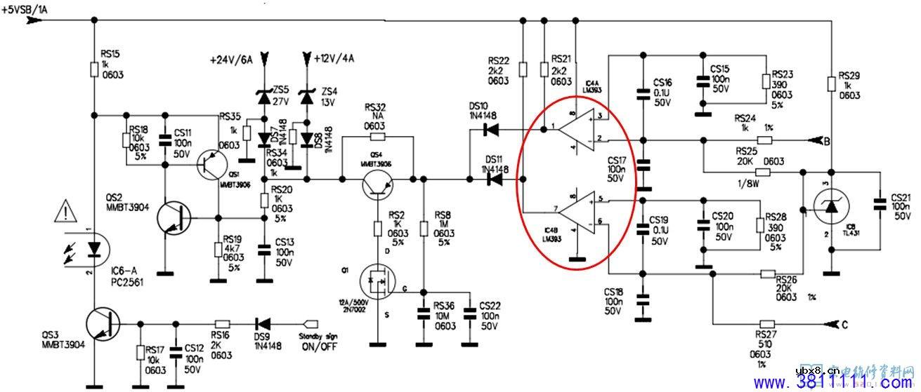
八、PWL37电源板的待机开机控制电路分析

开机控制流程:
当电源板收到开机的PS-ON信号为高电平的时候,通过DS9、RS16后加到QS3的B极,此时QS3导通,5V电压通过RS15后流过光耦IC6的P1、P2脚,此时光耦IC6的P3、4导通,此时VC电压就可以通过Q11给PFC电路提供工作电压,再通过Q12后给PWM电路提供工作电压。





































