TVS等同于普通二极管吗?
电子元件2026-03-07
许多人将硅基瞬态电压抑制器(TVS)称为“二极管”。TVS制造商自己可能也在沿用这个概念;毕竟,我们经常将这些器件称为“TVS 二极管”或“静电放电(ESD)保护二极管”。
电子元件2026-03-07
整流变压器和普通变压器的主要区别有哪些? 整流变压器和普通变压器的主要区别主要体现在以下几个方面:
解读多间隔脉冲信号连接器电路
时间:2026-03-07
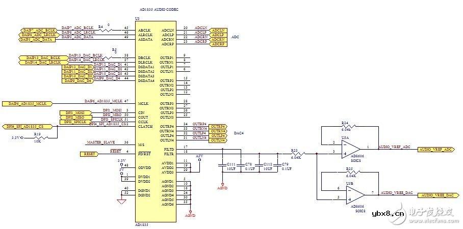
音频编码连接器应用电路设计攻略 —电路图天...
时间:2026-03-07
LTC6802与MCU的连接器电路设计详解
时间:2026-03-07
剖析LPC2119USB-CAN连接器电路设计方案
时间:2026-03-07
智慧家庭红外遥控电路设计攻略 —电路图天天...
时间:2026-03-07
电容触摸MSP430电路与LED驱动电路设计详解
时间:2026-03-07
解读FPGA设计程控滤波器系统电路
时间:2026-03-07
揭秘FPGA多重配置硬件电路设计方案
时间:2026-03-07
数字频率正弦信号发生器控制电路
时间:2026-03-07
FPGA数码相框电子电路设计大全 —电路图天天...
时间:2026-03-07
玻璃釉电容器的结构与特点
时间:2026-03-05
电容器入门教程
时间:2026-03-05
关于STM32WL LSE 添加反馈电阻后无法起振的...
时间:2026-03-05
暑期买元器件下单立减还送华为P30pro
时间:2026-03-05
电阻的标称阻值和允许偏差
时间:2026-03-05
使用过滤器电容器和诱导器来抑制受辐射的EM...
时间:2026-03-05
LED固晶机龙头直面“寒冬”
时间:2026-03-05
浅谈高压贴片电容分类与性能参数
时间:2026-03-05
聚四氟乙烯电容器的结构与特点
时间:2026-03-05
漆膜电容器的结构与特点
时间:2026-03-05